您现在的位置是:首页 > 变频技术 > 变频技术
MM420变频器的操作面板
来源:艾特贸易2017-06-05
简介(1) MicroMaster 420 常用操作面板 MicroMaster 420 变频器在标准供货方式时装有状态显示板 SDP (参看图 7-10 ),对于很多用户来说,利用 SDP 和制造厂的缺省设置值,就可以使变频器成功地投
(1) MicroMaster 420常用操作面板
MicroMaster 420变频器在标准供货方式时装有状态显示板SDP(参看图7-10),对于很多用户来说,利用SDP和制造厂的缺省设置值,就可以使变频器成功地投入运行。如果工厂的缺省设置值不适合自己的设备情况,可以利用基本操作板(BOP)[参看图7-10(b)]或高级操作板(AOP)[参看图7-lO(c)]修改参数,使之匹配起来。BOP和AOP是作为可选件供货的,也可以用PC IBN工具“DriveMonitor”或“STARTER”来调整工厂的设置值。相关的软件在随变频器供货的CD ROM中可以找到。

图7-10 MicroMaster 420常用操作面板
(2)基本操作面板的使用
利用基本操作面板(BOP)可以改变变频器的各个参数.为了利用BOP设定参数。必须首先拆下SDP,并装上BOP。BOP具有7段显示的五位数字,可以显示参数的序号和数值,报警和故障信息,以及设定值和实际值。参数的信息不能用BOP存储。
在缺省设置时,用BOP控制电动机的功能是被禁止的。如果要用BOP进行控制,参数P0700应设置为1,参数P1000也应设置为1。变频器加上电源时,也可以把BOP装到变频器上,或从变频器上将BOP拆卸下来。如果BOP已经设置为I/O控制(P0700 =1),在拆卸BOP时变频器驱动装置将自动停车。基本操作面板(BOP)大按键功能如表7-2所示。
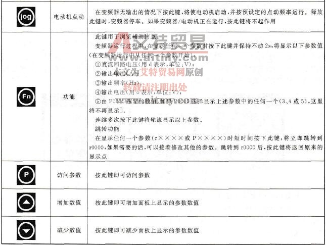
表7-2 基本操作面板(BOP)上的按键的功能


(3)操作面板更改参数的步骤
快速修改参数的步骤如图7-11所示。

图7-11 参数修改的步骤
