您现在的位置是:首页 > 变频技术 > 变频技术
超小型通用变频器Varispeed mini J7简介
来源:艾特贸易2017-06-05
简介变频器 Varispeed mini J7 体积小,属经济型,运行保养容易。容量范围: 200V 级(三相电源用) 0.1 ~ 3.7kW 、 200V 级(单相电源用) 0. 1 ~ 1.5kW 和 400V 级(三相电源用) 0.2 ~ 3. 7kW 。 Va
变频器Varispeed mini J7体积小,属经济型,运行保养容易。容量范围:200V级(三相电源用)0.1~3.7kW、200V级(单相电源用)0. 1~1.5kW和400V级(三相电源用)0.2~3. 7kW。
Varispeed mini J7用于替换接触器时,无触点,实现了免保养;食品机械:灵活运用多段速(最多9段速),预先设定速度,根据加工要求速度运行;替换单相电动机:可以用单相电源驱动三相电动机,提高效益;输送带:用软起动、软停止防止货物倒下,用多段速(最多9段速)调节输送带速度;机械的标准化:机械上安装了变频器,则与地区的电源频率(50/60Hz地区)无关,都可以使用;流体机械(风机、水泵):平滑地改变电动机的速度,控制风量/流量在最佳位置,以节约电能。
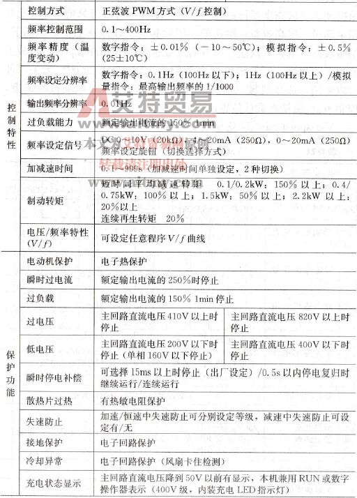
Varispeed mini J7规格概要如表6-21所示。
表6-21 Varispeed mini J7规格概要



