您现在的位置是:首页 > 变频技术 > 变频技术
安川616G3-55kW变频器驱动/保护电路图说明
来源:艾特贸易2017-06-05
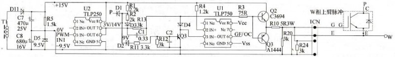
简介安川 616G3-55kW 变频器驱动 / 保护电路图 ( 点击查看大图 ) 驱动电路的种类也是大同小异的。我们见得最多的是用 PC929 、 A316J 等 IC 构成的驱动电路,模块故障检测电路(保护电路)也同
安川616G3-55kW变频器驱动/保护电路图(点击查看大图)
驱动电路的种类也是大同小异的。我们见得最多的是用PC929、A316J等IC构成的驱动电路,模块故障检测电路(保护电路)也同时集成在内了。虽然可以找到有关A316J等的电路资料,能看到内部的单元方框电路图和对电路原理的介绍,但对其保护电路的具体构成,总是感到一丝“触不到实处”的茫然-IC内部的保护电路,的确是看不到也摸不着的呀。恰巧本电路是用分立元件构成的检测与保护电路,更便于理解检测与保护动作过程。将上图中的一路脉冲与保护电路稍为改画,即可看出IGBT管压降检测电路是如何对模块实施保护动作的了:

电路原理:由CPU引脚来的PWM脉冲信号,经U2光耦合器隔离和放大后,送入模块保护电路。正常状态下,此脉冲信号再经Q2和Q3的推挽式功率放大电路放大,直接驱动IGBT模块。一般认为,IGBT模块为电压型驱动模块,这种观念有失偏颇。IGBT的输入栅射结电容恰恰需要瞬态的大涌入电流!这就是为什么会采用Q2、Q3来做功率驱动的原因。驱动信号的引入电阻,也是5Q8W的功率电阻。而从这个意义上来讲,从本质上来看,IGBT模块仍为电流型驱动器件。这是笔者的看法,不知当否?当驱动电路的电流输出能力不足时,会使三相输出电流产生断续,电动机振动,发出隆隆声。脉冲处理电路原理另见其他图说,此处重点是看保护电路如何动作的。
在变频器未接受起动信号时,U2的输出脚7、8为截止负电压,如以0V电源线做为参考点的话,此时7、8脚电压约-9. 5V(忽略内部管子的饱合压降),此负压经R13、R3引入到Q2和Q3的基极。Q2因反偏压而截止,Q3因正偏压而导通,IGBT模块的栅偏压为负,处于截止状态。电阻R1、R2对+15V和负-9. 5V分压得到3V的电平。D9为击穿电压值为9V的稳压管,R1与R2的分压值不足以使其击穿,故Q3无偏流,处于截止状态。光耦合器U1无输入电流,故无GF(接地)和OC(过载、短路)等故障信号返回CPU。当CPU发送驱动脉冲的时候,U2的7、8脚变为峰值为15V的正脉冲电压,D1的正极此时便上升为+15V,此时便出现了两种情况:一种情况下是模块良好,IGBT在正激励脉冲驱动下迅即导通,可认为P、E两点之间瞬时短接了,D1的负端电位瞬即拉为0V,也将D2的负端电位拉为1V以下,因未达到D2的击穿值,使Q3仍无基极偏流而截止;一种情况下是模块已或因负载异常使运行电流过大,或因Q3等驱动电路本身不良使IGBT并未良好地导通(导通管压降达9V以上),D1的负端为高电位而截止,+15V经R1使D2击穿,Q3得到偏流导通,将Q2基极的正脉冲电压拉为零电平,IGBT模块失去脉冲而截止。同时Q3的导通产生了U1的输入电流,U1将模块故障信号送入CPU。可见此电路是保护电路先切断了IGBT管子的驱动脉冲,同时送出了模块故障信号。保护是较及时和快速的。
