变频技术
变频技术
-
FUJI FRENIC5000MS5系列工具机床用主轴驱动系统特点
变频技术
(1) 特点 适用各种工具机床的机型,可选择转矩矢量控制型 M5 系列和高性能矢量控制型 V5 系列;可选择发电制动和再生制动。 变流器分点结构,可以用一台变流器运行多台驱动单元。...
阅读更多 -
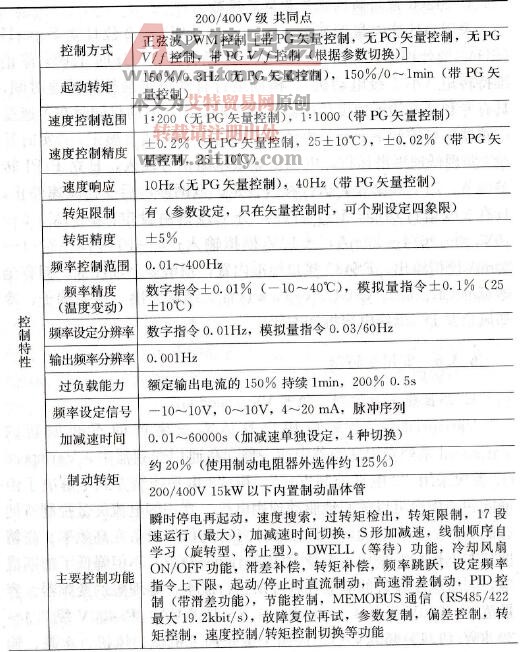
高性能矢量控制变频器Varispeed G7简介
变频技术
Varispeed G7 是顺应用户具体需求生产的不断创新的 Varispeed 系列安川变频器中的一种。在通用变频器中, Varispeed G7 首次采用“ 3 电平控制方式”,用“ 3 电平控制方式”解决了浪涌问题...
阅读更多 -
变频器的输出频率最小间隔技术规格
变频技术
如图 5-8 所示,输出频率变化的最小幅值,对于微机全数字控制的变频器来说,应当由软件运算的分解能力确定。例如,最高频率为 300Hz ,输出频率的分解能力为 1/10000 ,则频率最小变...
阅读更多 -
FUJI FRENIC5000VG7S系列变频器特点
变频技术
(1) 特点 达到业内最高控制性能;适应各种控制方式(多驱动功能);容量范围广,且使用范围灵活;备有客户编程功能 ( 选件: UPAC) ;充实的连网功能;备有支持变频器的输入程序;...
阅读更多 -
高性能电流矢量控制通用变频器Varispeed F7B简介
变频技术
以最高的性价比带来最大的附加值, Varispeed F7B 通过搭载真正的带 PG 的电流矢量控制,终于实现了向全能变频器的跃进。从风机、水泵等典型的递减转矩用途,到挤出机、印刷机等恒定...
阅读更多 -
根据不同的负荷特性选择变频器
变频技术
变频器的容量大小除与轴上转矩、转速、调速范围有关外,负荷的性质也对其有很大影响。故在计算容量前,首先要弄清楚负荷特性。典型的负荷特性为表 5-2 所提出的四种类型。 表...
阅读更多 -
FUJI FVR-E11S系列紧凑型变频器特点
变频技术
(1) 电源与机型 ①额定输入交流电压。 三相 200V 系列 200 ~ 230V , 50/60Hz; 单相 200V 系列 200 ~ 240V , 50/60Hz; 三相 400V 系列 380 ~ 480V , 50/60Hz 。 ②输入电源容许波动。 电压: -15% ~ 1...
阅读更多 -
风机、水泵市场专用变频器Varispeed E7B简介
变频技术
Varispeed E7B 是风机、水泵驱动专用, V/f 递减转矩特性控制专用变频器,能实现节能控制,采用面向风机、水泵控制的特殊 PI 控制,配置标准 LED 操作器,符合 CE 、 UL/C-UL (认证申请准...
阅读更多 -
变频器的容量计算技术方法
变频技术
为用户查阅方便,关于变频器容量计算的内容艾特贸易网小编不准备列出繁杂的计算公式和计算实例,而主要是提供计算容量的原则。书写形式上拟用三个表格将其概括。 1 .计算容量...
阅读更多 -
FUJI FRENIC5000 G11UDⅡ电梯专用数字控制驱动装置特
变频技术
(1) 特点 FRENIC5000 G11UD Ⅱ( FRN □□□ G11UD -4C3 )系列是专用的数字化控制驱动装置。 由于采用了富士电动机独特的矢量控制方式和数字化 AVR (数字化自动电压调节器)等最新控制技术...
阅读更多
