您现在的位置是:首页 > 电气技术 > 电气技术
送电线路紧线作业指导
来源:艾特贸易2018-03-26
简介适用于 110kV 以上线路紧线作业。 1 .依据现行标准 (1) 《电业安全工作规程》(电力线路部分)。 (2) 《 110 ~ 500kV 架空电力线路施工及验收规范》。 (3) 《电力建设安全工作规程》(架
适用于110kV以上线路紧线作业。
1.依据现行标准
(1)《电业安全工作规程》(电力线路部分)。
(2)《110~500kV架空电力线路施工及验收规范》。
(3)《电力建设安全工作规程》(架空电力线路部分)。
2.作业条件
天气良好,风力小于5级(10. 7m/s),能见度较好,作业区段内无影响施工的障碍物,通信联络畅通。
3.作业人员要求
工作负责人1人,工作班成员20人,要求了解电力生产的基本过程以及电力设备的原理及结构,熟悉相关安装技能,掌握现行的《电业安全工作规程》和工作现场的有关安全规定。
4.工器具
见表3 - 68所示。
表3 - 68 工器具材料清册

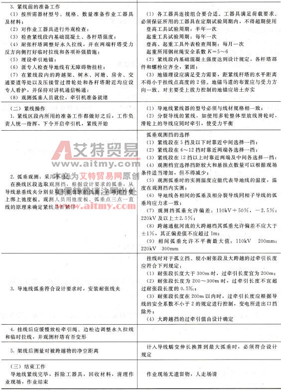
5.作业程序及质量要求
见表3 -69所示。
表3 - 69 作业程序及质量要求


6.危险点分析及作业安全事项
(1)工作负责人根据作业人员的技术状况、身体素质等条件对作业人员进行合理分工。
(2)各工器具连接组合要合适。工器具满足荷载要求。必须保证所用的工器具在定期试验周期内,不得超期使用。
(3)在重要的交叉跨越处必须设专人监护,并且保证通信联系始终畅通,出现问题随时汇报,停止牵引,处理后方可继续牵引。
(4)紧线时,导地线正下方严禁有人作业或逗留。
(5)严禁任何人站在线盘和线弯的内侧。
(6)牵引的导地线即将离地时,严禁横跨导地线。
(7)杆塔上作业必须使用安全带及二道保护,安全带系在牢固的构件上,防止在端部脱出或被锋利物伤害。系安全带必须检查扣环是否扣牢。在杆塔上作业移位时,不得失去安全带保护。
(8)安装耐张线夹应满足下列要求:
1)使用卡线器在高空安装时,应采取防止跑线的可靠措施。
2)使用螺栓线夹在高空安装时,必须将螺栓整齐、拧紧,然后方可松牵引绳。
3)在杆塔上割断的线头应用传递绳放下。
4)采用松线在地面安装时,导地线应锚固牢靠。
连接金具靠近挂线点时,应停止牵引,然后挂线人员方可由安全位置到挂线点挂线。
(作者稿费要求:需要高清无水印文章的读者3元每篇,请联系客服,谢谢!在线客服:
)
点击排行
室内风扇电机和霍尔元件的检测