您现在的位置是:首页 > 电气技术 > 电气技术
带通滤波器截止频率计算方法
来源:艾特贸易2017-03-18
简介在说带通滤波器之前,先说说我对于滤波器的一些基本的认识,首先滤波器按照处理信号类型分类有模拟滤波器和离散滤波器,而我们常用的模拟滤波器又分为有源滤波器和无源滤波器
在说带通滤波器之前,先说说我对于滤波器的一些基本的认识,首先滤波器按照处理信号类型分类有模拟滤波器和离散滤波器,而我们常用的模拟滤波器又分为有源滤波器和无源滤波器。无源滤波器就是无源器件组成的滤波器,一般都是RC和LC等分立元件构成。常用的无源滤波器有贝塞尔滤波器、巴特沃斯滤波器、切尔雪夫滤波器、椭圆滤波器等等。而有源滤波器则是有源器件构成的,常用的有源器件有运放。按照频率通带来分有低通、高通、带通、带阻、全通滤波器。下面我就开始介绍一下有源带通滤波器,如下图所示:

图1、压控电压源二阶带通滤波器

图2、无限增益多路负反馈有缘二阶带通滤波器
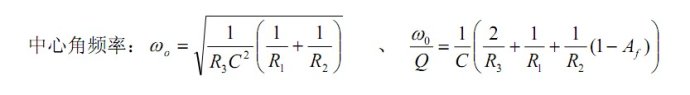
首先,我先说一下压控电压源二阶带通滤波器,关于带通滤波器,我们需要知道的几个重要参数:中心频率f0或者中心角频率W0、通带带宽BW、中心频率的放大倍数Auo和品质因素Q。其中按照图1中的原理图,通过查阅相关资料可得到这几个参数的计算公式如下:

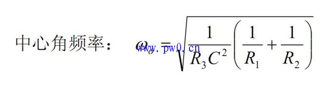
同理,无限增益多路负反馈有源二阶带通滤波器的参数计算公式如下:

但是,我在按照如上的电路分别对压控电压源二阶带通滤波器和无限增益多路负反馈有源二阶带通滤波器进行的调试过程中,发现按照如上的公式计算出来的参数在电路板上得到的结果大部分并不相同,有时候会相差很大的结果。也许有人会说,先对计算好的电路用multisim进行仿真,仿真过了就把参数焊接到电路板上。其实我也这样试过,但是这样做得到的结果和在电路板上进行实验得到的结果也是不一样的。我在调试的过程中还发现,同样的参数移植到不同的放大器的时候,得到的结果也不一样。还有就是当同一款放大器和相同的一组参数,如果放大器的供电不一样的时候,比如说我给TLE2142正负12V和+12,+6这两种供电方式得到的结果也是不一样的。
因此,我得到的结论是:理论上的计算和电路的仿真都是在理想情况下得到的,我们在做实物的时候不能完成按照理论上的东西照搬。因为现实中的情况是比较复杂的,至于为什么计算和仿真得到的参数,搬到电路板上为什么不能够得到结论,我个人觉得有两个原因:一个就是PCB板上本身就带有寄生电容、电感和分布电容,虽然这些值很小,但是有可能会影响到电路的结论;第二就是放大器,由于不同的放大器内部的结构是不同的,因此在用不同的放大器的时候,有可能会影响到放大器外围的电路参数。
下面我就介绍一下我对于两种带通滤波器调试得到的结果:
首先是压控电压源二阶带通滤波器,我用的放大器型号是TLE2142I,因为各种原因有很多组参数都没有保存并且记录下来,只是记录了如下图3所示的这组参数,这组参数的中心频率是58KHZ,放大倍数为14倍。在调试的时候我发现改变R17、R12和R19的阻值可以改变带通滤波器的中心频率,改变R14和R9的阻值可以改变带通滤波器的带宽且R9的阻值不可以大于R14的两倍。如果阻值大于两倍,则带通滤波器将失去滤波的作用。这个结论和理论计算上得到的公式相吻合。

图3、单级带通滤波器
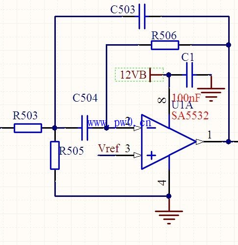
下面则是无限增益带通滤波器的原理图,我使用的放大器型号是SA5532。在调试这个电路的时候我发现减小C503可抬升中心频率的值,反之减小中心频率,减小C504也可抬升中心频率,反之可减小中心频率。这个结论和理论计算上得到的公式相吻合。

图4、无限增益带通滤波器
注:图4中Vref为放大器参考电压,其值为6V。
下面是我调试无限增益带通滤波器图4得到的参数。

表1、无限增益放大器调试结果
总之,理论上计算出来的公式大体上每一个参数对应的关系(正比或者反比关系)是对的,但是计算出来的数值和现实调试得到的结果是不一样的。还有就是关于multisim的仿真,大部分仿真得到的结果和实验调试得到结果也是不一样。因此,我个人觉得对于理论上东西,我们只需做一个参考就可以了,没有必要一味地对理论钻牛角尖,自己动手得到的结果才是王道。
点击排行
室内风扇电机和霍尔元件的检测