您现在的位置是:首页 > 电气技术 > 电气技术
开关电源不同辅助供电设计方法
来源:艾特贸易2017-03-18
简介开关电源不同辅助供电设计方法 RC自举启动供电 RC自举启动+输出自供电 RC自举启动后关闭+输出自供电 上面三种供电方式的启动损耗由上到下是依次降低的! RC自举启动+反激式绕组自供
开关电源不同辅助供电设计方法
RC自举启动供电
RC自举启动+输出自供电
RC自举启动后关闭+输出自供电
上面三种供电方式的启动损耗由上到下是依次降低的!
RC自举启动+反激式绕组自供电
设计注意点:
●启动从高压(交流或者直流)取电自举启动IC工作,要注意启动电阻的功率与耐压问题,启动电阻的阻值不能太小,否则会影响整机的待机功耗与短路功率
●启动电容要有足够大的容量,以维持IC工作到次级建立正常的输出电压
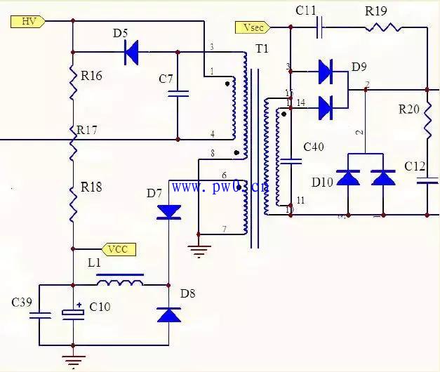
RC自举启动+正激式绕组供电
特点:
●辅助供电绕组跟初级绕组同相位
●辅助供电电压建立比较快
●供电较为平稳,不受输入电压的影响
●输出短路或很低电压时辅助供电一直有,可以同时保证其他电路正常工作
●电路多一个整流管,多一个小电感
设计注意点:
●续流小电感L1的值一定要足够大,否则在轻载或者空载的时候,会出现电流不连续,导致Vcc电压跳动
阻容降压自供电
特点:
●阻容降压为恒流源供电,故供电电压会受到输入电压的影响
●阻容降压不适合大功率的供电场合,因为恒流源不适合大动态的供电
设计注意点:
●根据负载的电流大小和交流电的工作频率选取适当的电容
●可以在降压之后加入串联稳压电路或者三端稳压器稳压,或者串一个电阻
点击排行
室内风扇电机和霍尔元件的检测