您现在的位置是:首页 > 电气技术 > 电气技术
高低压电缆接头的制作图解
来源:艾特贸易2017-03-18
简介高低压电缆接头的制作图解 一、关于35kV与10kV高压电缆接头概述 1、35kV与10kV高压电缆接头耐压等级不一样,选取的材质制作要求和做法也有一定区别,但热缩和冷缩工艺流程大体相同,
高低压电缆接头的制作图解
一、关于35kV与10kV高压电缆接头概述
1、35kV与10kV高压电缆接头耐压等级不一样,选取的材质制作要求和做法也有一定区别,但热缩和冷缩工艺流程大体相同,35kV比10kV高压电缆接头要求更加严格,本文以下叙述以35kV电缆接头为例,参照10kV视频。
2、本文以三相铜芯交联聚乙烯绝缘钢带铠装聚氯乙烯护套电缆(ZR-YJV22)为例
6/10kV三芯铠装交联聚乙烯绝缘电力电缆技术参数表
概述电缆接头
1、交联电缆头的设计原理
首先,所有交联电缆头的设计原理都应遵循恢复电缆本体结构为原则。因此,就其接头的设计思想应符合中国的GB12706-4和IEC60502-4:1997的电气标准,并且必须要满足其电气、物理及化学性能,以确保电缆头长时间的正常运行及电器设备的安全运作。
3、通常采用的工艺有:
A、冷缩电缆头终端
B、热缩电缆头终端
C、电缆头专用插接设备(通常与设备专用插口连接,在特殊环境下使用较多,例如隧道等作业环境复杂不便于做电缆附件的环境,电压等级较低)
D、接线盒(电缆连接或电缆一分二、三,10kV接线盒)
4、各工艺之间的区别
1)冷缩与热缩的区别:
a、密封性:
电缆终端头防水及防潮气有较高的要求,全冷缩电力电缆附件实是弹性电缆附件;具有良好的“弹性”,可以避免由于大气环境、电缆运行中负载高低产生的电缆热胀冷缩。即“电缆呼吸”所产生的绝缘之间的空隙,造成的击穿事故。而热缩附件的最大缺点就是本身不具有弹性,不能与电缆同呼吸。全冷缩的附件对于温差大、受气候环境影响大的地域比热缩电缆终端头更适用。
b、绝缘:
1)冷缩附件是多种复合材料混合而成,经辐照、加工具有热收缩功能。其单位绝缘指数为1.8-2.0kV/mm,冷缩紧固电缆,绝缘相对较好。
2)热缩电缆头的收缩温度为100℃-140℃,当温度低时,由于电缆的热膨胀系数与热缩材料的膨胀系数不同,完全有可能在80℃以下的环境产生脱层,因此出现裂缝。这样水和潮气就会在呼吸的作用下进入,从而破坏系统的绝缘。热缩对安装要求较高。
c、电场
冷缩电缆头的电场处理时应用几何法,通过应力锥改变电场分布的,是用一定的几何形状和精确的R角度来解决的。这种方法比较容易控制和检验。在工厂就可以确保和实现。而热缩电缆头的电场处理方法是用线性参数法改变电场的分布,必须依靠两个重要参数:a体积电阻,108-11Ω;b介电常数为25;由于其生产工艺复杂,受环境因素变化大,所以难以控制参数的稳定,因此对产品的质量稳定就会产生影响。
d、经济实用性
冷缩电缆附件相对热缩电缆附件性能较高,生产工艺和材料比热缩电缆附件更加复杂,要求更高,这就导致冷缩电缆附件比热缩电缆附件价格要高。品牌不同冷缩电缆附件的价格差异也很大,根据电缆服务年限和使用环境,选用质量等级和品牌较好的冷缩电缆附件或者热缩电缆附件,目前对于运行服务年限较长的电缆接头通常选用冷缩电缆附件。
2)电缆专用插接设备和接线盒
这两种高压电缆接线方式局限较大,价格相对于前两种较高,在电力系统中选用的较少;但是接线工艺较前两种要求较低;电缆插接设备经常存在由于铜棒与插接空之间的空隙较大而发热的现象,这两种设备在矿产企业使用较多,特殊环境下使用这两种设备可以避免高压电缆接头过程中绝缘性能降低的而击穿的可能。
二、高压电缆头制作过程中存在的问题
1、电缆附件本身存在的质量问题
2、电缆接头制作过程中的外部环境因素
3、电缆接头过程中人为的不规范行为
4、电缆附件选型不符合电缆规格和运行条件
5、接地问题
电缆终端电应力控制方法
1)电应力控制是中高压电缆附件设计中的极为重要的部分。电应力控制是对电缆附件内部的电场分布和电场强度实行控制,也就是采取适当的措施,使得电场分布和电场强度处于最佳状态,从而提高电缆附件运行的可靠性和使用寿命。
2)对于电缆终端而言,电场畸变最为严重,影响终端运行可靠性最大的是电缆外屏蔽切断处,而电缆中间接头电场畸变的影响,除了电缆外屏蔽切断处,还有电缆末端绝缘切断处,电缆终端可以做处一个坡度,也就是通常所说的铅笔头问题。
热收缩附件
1)所用材料一般为以聚乙烯、乙烯-醋酸乙烯(EVA)及乙丙橡胶等多种材料组分的共混物组成。该类产品主要采用应力管处理电应力集中问题。
2)主要优点是轻便、安装容易、性能尚好。价格便宜。
3)应力管是一种体积电阻率适中(1010-1012Ω•cm),介电常数较大(20--25)的特殊电性参数的热收缩管,利用电气参数强迫电缆绝缘屏蔽断口处的应力疏散成沿应力管较均匀的分布。这一技术一般用于35kV及以下电缆附件中。因为电压等级高时应力管将发热而不能可靠工作。
4)其使用中关键技术问题是:
a、要保证应力管的电性参数必须达到上述标准规定值方能可靠工作。 另外要注意用硅脂填充电缆绝缘半导电层断口出的气隙以排除气体,达到减小局部放电的目的。
b、交联电缆因内应力处理不良时在运行中会发生较大收缩,因而在安装附件时 注意应力管与绝缘屏蔽搭盖不少于20mm,以防收缩时应力管与绝缘屏蔽脱离。
c、热收缩附件因弹性较小,运行中热胀冷缩时可能使界面产生气隙,因此密封技术很重要,以防止潮气浸入。
冷缩式附件
1)所用材料一般为硅橡胶或乙丙橡胶。
2)与预制式附件一样,材料性能优良、无需加热即可安装、弹性好,使得界面性能得到较大改善。其最大特点是安装工艺更方便快捷,安装到位后,其工作性能与预制式附件一样。比热收缩附件略高,是性价比最合理的产品
3)与预制式附件相比,它的优势在如安装更为方便,只需在正确位置上抽出电缆附件内衬芯管即可安装完工。所使用的材料从机械强度上说比预制式附件更好,对电缆的绝缘层外径尺寸要求也不是很高,只要电缆附件的内径小于电缆绝缘外径2mm(资料上这样的,这与预制式附件要求2-5mm有偏差—编者)就完全能够满足要求。因此冷缩式附件施工安装比较方便。
2、外部环境
1)雨雪、雾等湿气太重的天气不适合做高压电 缆接头。
2)沙尘等空气中悬浮颗粒太多的环境不适合做高压电缆接头,降低其绝缘性能。
3)环境温度太高或者太低,在选用的电缆附件温度范围之外不适合做电缆接头。
3、制作过程中不规范行为
1)制作电缆头(端头和接头)时,电缆头导线终端不作铅笔头。
在制作终端头时,可以不削铅笔头。但是,如电缆绝缘端部与接线金具之间需包绕密封带时,为保证密封效果,通常将绝缘端部削成锥体,以保证包绕的密封带与绝缘能很好的粘合。
2)半导体层不打磨坡度
不能使其电场分布,产生密集的径向电场,降低绝缘性能。
3)在制作中间接头时,如果所装接头为预制型结构(含预制接头、冷缩接头),绝缘端部不要削成锥体,因为这种类型的接头,在接头内部中间部分都有一根屏蔽管,该屏蔽管的长度只比铜或铝连接管稍长,如电缆绝缘削成锥体,锥体的根部将离开屏蔽管,连接管部分的空隙将不会被屏蔽,从而影响到接头的性能,造成接头在中部击穿。如果所装接头为热缩型或绕包型结构时,绝缘端部必须削成锥体,即制成反应力锥,同时必须将锥面用砂带抛光,因为锥面的长度远大于绝缘端部直角边的长度,故而沿着锥面的切向场强远小于绝缘直角边的切向场强,沿锥面击穿的可能性大大降低,从而提高了接头的性能。
4)清洁主绝缘层时反复清洁,将半导体粉末带到主绝缘层上,降低绝缘性能。
5)剥离半导体层时用刀过深划伤主绝缘层。
6)剥离内、外护套,半导体层和铜屏蔽层时不按规定尺寸和要求进行。
7)压接接线鼻子时不打磨毛刺,容易造成尖端放电。
8)施工不注意划伤电缆附件。
9)三支分套处填充胶过少,三支分套安装不靠近电缆根部,容易撕裂三支分套。
4、电缆附件的选型
1)电缆附件的选型一定要和电缆运行的电压和电缆的截面大小一致。
电缆附件用的电压过低,电缆运行时容易击穿,选用的电缆附件的适用截面比电缆小,达不到绝缘厚度容易击穿,选用的附件截面过大,收缩后不能很好的紧固电缆,容易进入潮气和水分,降低电缆接头的绝缘性能。
2)户内户外的电缆附件一定要严格按照电缆的外部环境选型。
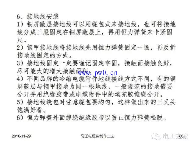
5、电缆接地问题
1)接地铠甲不打磨,铜屏蔽层不去除氧化物。
a、35KV高压电缆多为单芯电缆,单芯电缆在通电运行时,在屏蔽层会形成感应电压,如果两端的屏蔽同时接地,在屏蔽层与大地之间形成回路,会产生感应电流,这样电缆屏蔽层会发热,损耗大量的电能 ,影响线路的正常运行,为了避免这种现象的发生,通常采用一端接地的方式,当线路很长时还可以采用中点接地和交叉互联等方式。
b、在制作电缆头时,将钢铠和铜屏蔽层分开焊接接地,是为了便于检测电缆内护层的好坏,在检测电缆护层时,钢铠与铜屏蔽间通上电压,如果能承受一定的电压就证明内护层是完好无损。如果贵单位没有这方面的要求,用不着检测电缆内护层,也可以将钢铠与铜屏蔽层连在一起接地(我们提倡分开引出后接地)。
2)高压电缆接地的重要性
电力安全规程规定:电气设备非带电的金属外壳都要接地,因电缆的铝包或金属屏蔽层都要接地。通常35kV及以下电压等级的电缆都采用两端接地方式,这是因为这些电缆大多数是三芯电缆,在正常运行中,流过三个线芯的电流总和为零,在铝包或金属屏蔽层外基本上没有磁链,这样,在铝包或金属屏蔽层两端就基本上没有感应电压,所以两端接地后不会有感应电流流过铝包或金属屏蔽层。但是当电压超过35kV时,大多数采用单芯电缆,单芯电缆的线芯与金属屏蔽的关系,可看作一个变压器的初级绕组。当单芯电缆线芯通过电流时就会有磁力线交链铝包或金属屏蔽层,使它的两端出现感应电压。
3)感应电压的大小与电缆线路的长度和流过导体的电流成正比,电缆很长时,护套上的感应电压叠加起来可达到危及人身安全的程度,在线路发生短路故障、遭受操作过电压或雷电冲击时,屏蔽上会形成很高的感应电压,甚至可能击穿护套绝缘。
此时,如果仍将铝包或金属屏蔽层两端三相互联接地,则铝包或金属屏蔽层将会出现很大的环流,其值可达线芯电流的50%--95%,形成损耗,使铝包或金属屏蔽层发热,这不仅浪费了大量电能,而且降低了电缆的载流量,并加速了电缆绝缘老化。

点击排行
室内风扇电机和霍尔元件的检测