您现在的位置是:首页 > 电气技术 > 电气技术
二次接线图的分类_二次图的特点和作用
来源:艾特贸易2017-03-18
简介1、二次接线图可分为: (1)、原理图; (2)、展开图; (3)、安装接线图; (4)、屏面布置图(包括端子排图)。 2、各类型二次图的特点和作用: (1)、原理图 二次回路的原
1、二次接线图可分为:
(1)、原理图;
(2)、展开图;
(3)、安装接线图;
(4)、屏面布置图(包括端子排图)。
2、各类型二次图的特点和作用:
(1)、原理图
二次回路的原理图是体现二次回路工作原理的图纸,并且是绘制展开图和安装图的基础。
在原理接线图中,与二次回路有关的一次设备和一次回路,是同二次设备和二次回路画在一起的。
所有的一次设备和二次设备都以整体的形式在图纸中表现出来。
因此,这种接线图的特点是能够使看图者对整个二次回路的构成以及动作过程,都有一个明确的整体概念。
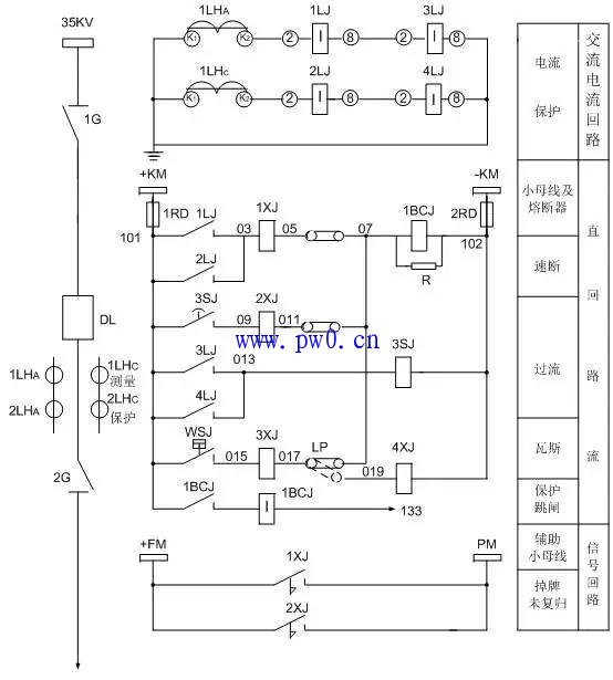
(2)、展开图
展开图是以二次回路的每一个独立电源来划分单元而进行汇制的。
例如:交流电流回路、交流电压回路、直流控制回路、继电保护回路、信号回路等;
根据这个原则,必须将属于同一个仪表或继电器的电流线圈、电压线圈以及触点,分别画在不同的回路中。
为了避免混淆,属于同一个仪表或继电器的线圈、触点等,都采用相同的文字符号。
(3)、安装接线图
安装接线图又称屏背面接线图,它是厂家制造屏过程中配线的依据,也是安装、施工、运行、检修时的参考图纸。
它是以展开图、屏面布置图和端子排图为原始依据,由设计人员绘出。
安装接线图上设备的相对位置应与实际的安装位置相符合。若可能时应将设备的内部接线画出。见下图:
二次屏的屏面布置是根据二次回路的展开图,选好所用二次设备的型号之后进行的屏面布置图是为了屏面开孔及安装设备时用的。
因此屏面布置图中对设备尺寸及设备间距都按实际大小和比例精确的画出。
二次设备的布置、排列应按一定的顺序,如国家标准:在继电器屏上,一般把电流、电压继电器放在屏面的最上部,中部放置中间、时间、继电器。下部放置调试工作量较大的继电器、压板及试验部件。在控制屏上,一般把表记放置在屏的上部,光字牌、指示器、信号灯和控制开关等放置在屏的中部。
二次接线图的绘制原则
1、 原理展开图的绘制原则:
绘制二次接线图的基本原则是,将所有的二次设备元件用国家统一规定的相应图形、文字符号和数字符号表示出,期间的接线按照实际连结顺序绘出。
(在阅读二次图之前,首先要掌握二次设备元件国家统一规定的图形符号、文字符号和数字符号)
2、二次回路标号的原则:
(1)、回路标号用两位数或三位数字组成,对某些主要回路常标以固定的数字标号,例如:合闸回路03、103、203;跳闸回路33、133、233等。
(2)在同一回路中,若有几个相同的型号的电器时,相互间以十位数或百位数加以区别。
一般交流回路采用十位数区别,如:1LH用A411、B411、C411、N411;2LH用A421、B421、C421、N421。
直流回路采用百位数区别,如:02、102、03、103。
(3)、按等电位原则进行标号。即连与一点上的所有导线(包括连接的所有导体)标以相同的标号。
(4)、同一条回路标号时,可由左向右标号;靠正控制电源侧标以奇数,靠负控制电源侧标以偶数,以该支回路中主要降压元件(如线圈、电阻或电容)为分界。
展开图的特点是接线清晰、易于阅读,便于掌握整个继电保护装置的动作过程和工作原理,特别是在复杂的继电保护装置的二次回路中,用展开图绘制,其优点更为突出。
见下图 二次展开图
安装接线图的绘制原则
在安装接线图中,二次接线通常都采用“相对标号法“。
所谓相对标号法就是甲、乙两个设备需要互相连接时,在接至甲设备的导线端编写上乙设备的标号,而在接至乙设备的导线端编写上甲设备的标号,因为标号是相对应的,所以叫相对标号法。
屏面布置图的绘制原则
屏面布置图中对设备尺寸及设备间距都按实际大小和比例精确的画出。
二次设备的布置、排列应按一定的顺序,如国家标准:在继电器屏上,一般把电流、电压继电器放在屏面的最上部,中部放置中间、时间、继电器。下部放置调试工作量较大的继电器、压板及试验部件。
在控制屏上,一般把表记放置在屏的上部,光字牌、指示器、信号灯和控制开关等放置在屏的中部。
端子排的绘制原则:
在安装接线图上,端子排一般采用四格的表示方法:
第一格:表示屏内设备的文字符号及设备的接线螺钉号。
第二格:表示接线端子的序号和形式。
第三格:表示安装单位的回路编号。
第四格:表示屏内或屏顶引入设备的符号和螺钉号。
端子排的排列原则
为满足运行、检修、调试的方便,端子排的排列是遵照下列原则排列的:
1、当屏上只安装一个安装单位时,端子排应放在屏的右侧。
2、当屏上有几个安装单位时,则每一安装单位应有独立的端子排,要予留2~5个端子作为备用端子,在端子排的两端应装终端端子。
3、屏每侧装设端子的数目最多不得超过135个,一个端子的每一个接线螺钉,一般只接一根导线,特殊情况下最多可接两根导线,并要求两根导线的线径相同。
4、正、负电源之间,经常带正电的正电源,合闸和跳闸回路之间的端子应不相毗邻,一般需用一个空端子隔开。
端子排的排列如下图:

点击排行
室内风扇电机和霍尔元件的检测