电气技术
电气技术
-
电动葫芦刹车怎么调
电动葫芦刹车怎么调 电动葫芦经过长时间使用刹车会产生磨损,此时需要更换刹车并对其进行调整,设备才可继续工作,那么如何调整电动葫芦刹车? 调整方法如下: 1、无负载电机风...
阅读更多 -
变频电机手动能启动自动启动不了怎么回事
变频 电机 手动能启动自动启动不了怎么回事 1、查看办法:把 变频器 输出端拆掉,然后运行变频器,查看变频器三相是否平衡,重点这时候再看一下变频器显示电流有没有,如果允许...
阅读更多 -
电动葫芦刹车失灵维修方法
电气技术
电动葫芦刹车失灵维修方法 一台CD13-8D型电动葫芦,使用时发现每过二、三个月便会出现刹车失灵的现象,甚至在空载时吊钩也会自己下滑。我们将锥形刹车环调至极限位置,仍无济于...
阅读更多 -
eps应急电源常见故障处理方法
eps应急电源常见故障处理方法 eps应急电源机器出现的问题 输出回路由于大大超载而引起输出断路器跳开。 由于断路器质量问题在输出回路严重超载或短路时该跳开而没有断开,从而引...
阅读更多 -
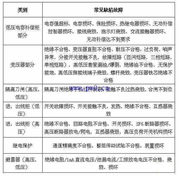
电力设备常见缺陷故障说明
电气技术
电力设备常见缺陷故障说明 定期对用电设备开展自检,发现缺陷及安全隐患应及时整改,并加强电力设备维护的工作。 如发现缺陷故障,可委托具备试验资质的公司开展进行电气设备...
阅读更多 -
CJX2交流接触器断电后触头不能分开的原因
CJX2交流接触器断电后触头不能分开的原因 1、线圈的控制线过长,由于导线电容的影响,剩余电压过高,足以维持铁芯处于闭合状态,最终导致触头不能分开; 2、接触器的线圈已经烧...
阅读更多 -
单相串励电动机维修注意事项
单相串励电动机维修注意事项 单相串励电动机属于单相交流异步电动机,可交直流两用,所以又称为交直流两用串励电动机。由于它转速高、体积小、启动转矩大、具有软的机械特性、...
阅读更多 -
低压配电柜设备的维护及保养
低压配电柜设备的维护及保养 1.定期检查各柜内是否有虫鼠活动的痕迹,定期进行诱杀。 2.检查各警告牌、检修牌摆放位置是否正确。 3.检查应急工具、灯具是否齐全、正常,摇把...
阅读更多 -
CJX2交流接触器通电后触头不闭合的原因
CJX2交流接触器通电后触头不闭合的原因 1、接触器线圈供电线路断路; 2、接触器线圈断路; 3、产品线圈控制电压偏低; 4、接触器的线圈已经烧坏,线圈骨架热变形导致动铁芯无法吸...
阅读更多 -
交流接触器造成电动机单相运行的情况
交流接触器造成电动机单相运行的情况 ①接触器配置过小,动静触头额定容量低,触头长期过热运行会产生形变,或因热继电器双金属片烧断而造成电动机单相运行。 ②灭弧装置不良...
阅读更多
点击排行
室内风扇电机和霍尔元件的检测