您现在的位置是:首页 > 电路图 > 电路图
lm567红外线遥控开关电路图
转载来源:电子技术应用-AET chinaaet.com 电子发烧友 elecfans.com2017-03-16
简介LM567为锁相环音频译码电路、即只有当输入信号的频率和电路自身的振荡频率相一致时,电路输出低电平,否则输出高电平LM567为锁相环音频译码电路。它在电路中的作用是作选频用,即
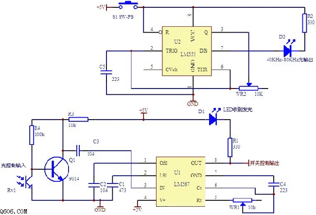
LM567为锁相环音频译码电路、即只有当输入信号的频率和电路自身的振荡频率相一致时,电路输出低电平,否则输出高电平LM567为锁相环音频译码电路。它在电路中的作用是作选频用,即只有当输入信号的频率和电路自身的振荡频率相一致时,电路输出低电平,否则输出高电平。内部原理图如下图。

LM567外形为8脚双列直插塑料封装。电路第5、6脚外接电阻R7、电容C9决定了锁相环内部压控振荡器的中心频率:f0=1/1.1R*C。第1、2脚对地所接电容分别为输出滤波网络和锁相环路单极低通滤波网络。第2脚所接电容C11影响锁相环路的捕捉带宽。带宽BW=1070(Vi/foC11)ˉ2(占fo的百分比)。式中:Vi为3脚输入的正弦波电压有效值,单位为mV,C11单位为μF。第1脚所接电容的容量至少是2脚电容容量的两倍。第3脚输入信号要求>25mV。第8却为逻辑输出端,允许最大灌电流为100mA。LM567的工作电压为4.75-9V,工作频率为500kHz(最高值)。静态工作电流为8mA。

LM567的内部电路及详细工作过程比较复杂,其基本功能可以简述如下:当器件第3脚输入幅度>25mV,频率在器件带宽内的信号时,第8脚由高电平变为低电平作为逻辑输出;第2脚输出经过频率/电压就换的音频信号;如果在器件的第2脚输入音频信号,则在第5脚输出受2脚输入音频信号调制的调波信号。利用此特性,可以将LM567作为调制解调器使用。
点击排行
多功能吊扇遥控调速电路
