您现在的位置是:首页 > 电路图 > 电路图
金属氧化物湿敏元件电路图
转载来源:电子技术应用-AET chinaaet.com 电子发烧友 elecfans.com2017-03-16
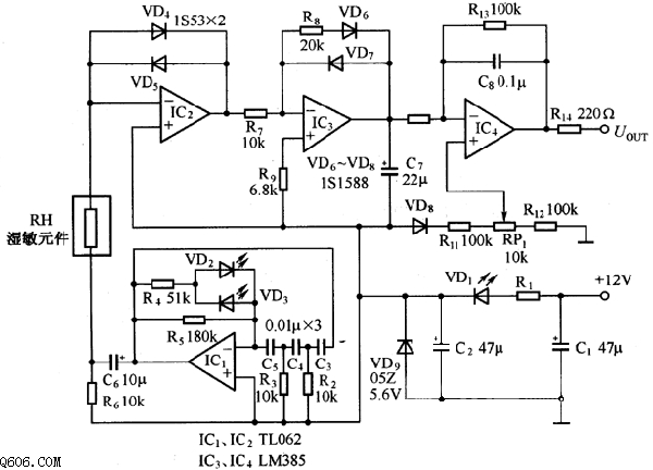
简介如图所示是金属氧化物湿敏元件应用电路,图中,由IC1及外围元件组成低频振荡器在它的反馈回路中串有两个LED发光二极管VD2、VD3,以提高振荡幅值的稳定性。振荡器可输出频率为9OO
如图所示是金属氧化物湿敏元件应用电路,图中,由IC1及外围元件组成低频振荡器在它的反馈回路中串有两个LED发光二极管VD2、VD3,以提高振荡幅值的稳定性。振荡器可输出频率为9OOHz、1.3V的正弦波信号,作为湿敏元件的工作电压源。IC2与外围元件组成对数压缩电路,它是利用硅二极管VD4、VD5正向电压与电流成对数关系的特性来实现对数压缩的,从而实现线性化处理,用来补偿湿敏元件的非线性。由于硅二极管VD4、VD5具有-2mV/℃的温度特性,所以可以对湿敏元件起到一定的温度补偿作用,但这种补偿是初步的,可能过大或过小。为了得到精确的补偿效果,在由IC4组成的放大电路中,设置了由VD8及RP1等组成的温补电路,通过调节RP1,可获得理想的温度补偿。IC3组成整流电路,整流后的直流电压经lC4放大后输出。

点击排行
多功能吊扇遥控调速电路
