开关电源电路
电路图学习线性放大555电路图信号产生稳压电路图开关电源电路电池电源电路综合电源电路传感器电路图消费电子电路遥控电路图音视频电路控制电路图电机控制电路DIY电路图光电电路图医疗安防开关电源电路
-
新科2320型DVD机开关电源(UC3842) 电路
开关电源电路
新科2320型DVD机开关电源(UC3842) 电路...
阅读更多 -
夏普F0-375CN型传真机开关电源电路
开关电源电路
夏普F0-375CN型传真机开关电源电路...
阅读更多 -
同创ATX-200SE-3型开关电源(KA7500B) 电路
开关电源电路
同创ATX-200SE-3型开关电源(KA7500B) 电路...
阅读更多 -
裕兴815型DVD机开关电源(TOP224) 电路
开关电源电路
裕兴815型DVD机开关电源(TOP224) 电路...
阅读更多 -
由W78××和开关功率管构成的开关电源电路
开关电源电路
如图所示是由W78××正集成稳压器和功率三极管组成的开关式稳压电源的应用电路。利用固定电压式三端正集成稳压器也可接成自激开关式稳压电源。图中外接功率三极管3AD30作开关使用...
阅读更多 -
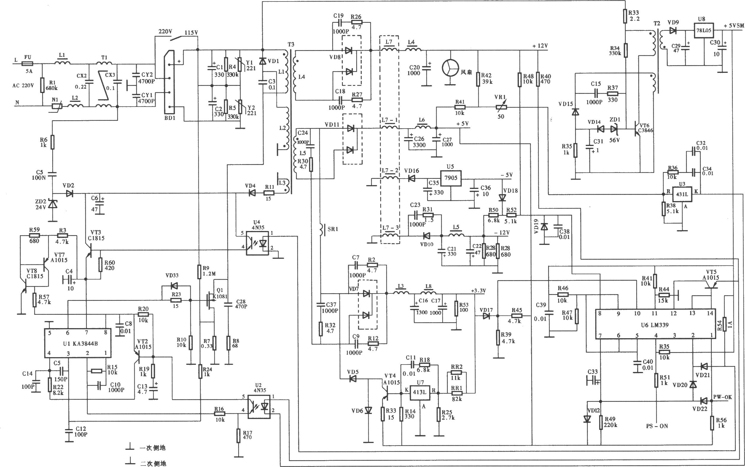
NT-200ATX开关电源(KA3844B) 电路
开关电源电路
NT-200ATX开关电源(KA3844B) 电路...
阅读更多 -
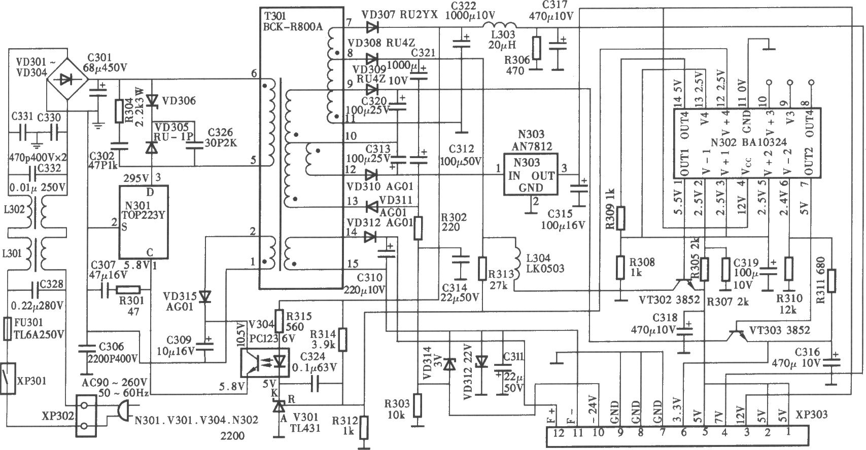
新科2200型DVD机开关电源(TOP223) 电路
开关电源电路
新科2200型DVD机开关电源(TOP223) 电路...
阅读更多 -
MICROTEK扫描仪开关电源电路
开关电源电路
MICROTEK扫描仪开关电源电路...
阅读更多 -
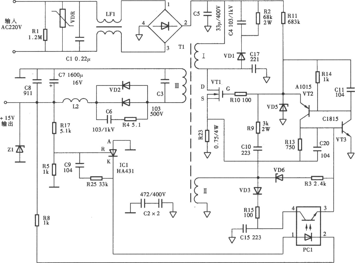
康佳Dl700型DVD机开关电源(PQOSRD1l) 电路
开关电源电路
康佳Dl700型DVD机开关电源(PQOSRD1l) 电路...
阅读更多 -
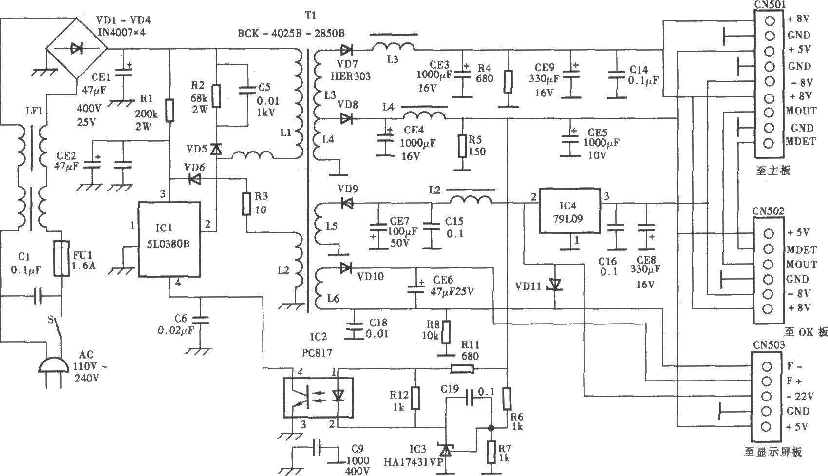
步步高ABl03KY型丽声超级VCD机开关电源(5LO380B)电路
开关电源电路
步步高ABl03KY型丽声超级VCD机开关电源(5LO380B)电路...
阅读更多
