变频技术
变频技术
-
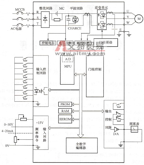
起重设备变频改造实例
变频技术
某厂抓斗行车把煤场的煤抓到皮带机上向煤气炉供煤,采用交流异步电动机转子通过滑环碳刷串频敏变阻器来实现电动机的重载启动和调速,由于频繁的切换、现场灰尘大、腐蚀潮湿等...
阅读更多 -
变频器共用直流母线方式的回馈制动
变频技术
对于频繁启动、制动,或是四象限运行的电动机而言,如何处理制动过程不仅影响系统的动态响应,而且还有经济效益的问题。目前大部分的通用变频器还不能通过单独的一台变频器来...
阅读更多 -
变频器在水电站门式起重机中的应用
变频技术
水电站门式起重机(简称门机),在水电工程上统称为闸门启闭机,分为坝顶门机与尾水门机两种。坝顶门机担负着底孔工作闸门、底孔事故检修闸门、深孔事故闸门、工业取水口闸门...
阅读更多 -
外部的电磁感应干扰引发变频器故障及排除
变频技术
由于使用方法不正确或设置环境不合理,将容易造成变频器误动作及发生故障,或者无法满足预期的运行效果。在变频调速系统发生故障时,应对故障原因进行认真分析,在排除变频器...
阅读更多 -
变频器的直流制动
变频技术
所谓直流制动,一般指当变频器的输出频率接近为零,电动机的转速降低到一定数值时,变频器改向异步电动机定子绕组中通入直流,形成静止磁场,此时电动机处于能耗制动状态,转...
阅读更多 -
变频器在塔式起重机中的应用
变频技术塔式起重机属于臂架型起重机,由于其臂架铰接在较高的塔身上,且可回转,臂架长度较大,结构轻巧、安装拆卸运输方便,适于露天作业,因此大多数用于工业与民用建筑施工。正由...
阅读更多 -
安装环境引发变频器故障及排除
变频技术变频器属于电子器件装置,在其规格书中有详细安装使用环境的要求。在特殊情况下,若确实无法满足这些要求,必须尽量采用相应抑制措施。 (1) 振动是对电子器件造成机械损伤的主...
阅读更多 -
变频器直流制动的设定
变频技术
从理论上分析,如果能够控制电动机同步磁场的转速缓慢下降,电动机在发生同一转速下特性跳转时,特性曲线维持在第一象限,如图 6-5 中虚线组③所示的慢慢降速,不跳转至第二象...
阅读更多 -
变频器恒压供水系统组成及工作原理
变频技术
恒压供水控制系统的基本控制策略是:采用电动机调速装置与可编程控制器 (PLC) 构成控制系统,进行优化控制泵组的调速运行,并自动调整泵组的运行台数,完成供水压力的闭环控制,...
阅读更多 -
电源异常引发变频器故障及排除
变频技术电源异常表现为各种形式,但大致有缺相、电压波动、停电。有时也出现它们的混合形式。这些异常现象的主要原因是输电线路因风、雪、雷击造成的,有时也因为同一供电系统内出现...
阅读更多
