您现在的位置是:首页 > 电气技术 > 电气技术
NE555制成反相器_门电路制作反相器
来源:艾特贸易2017-10-30
简介图1、用其它门电路制作反相器 将或非门,或者与非门的两输入端短接起来,使其“变身”为反相器电路。电路设计当中,恰好剩余了一组与非门,而电路又需要一个非门电路时,为此

将或非门,或者与非门的两输入端短接起来,使其“变身”为反相器电路。电路设计当中,恰好剩余了一组与非门,而电路又需要一个非门电路时,为此增加一只反相器芯片不够经济。这时候设计者头脑中灵光一闪,就用其它门电路制作出了反相器。

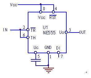
图2 NE555也可以制成反相器
上图,是个准反相器电路,IN<Vcc 1/3,OUT=Vcc;IN>Vcc 2/3,OUT=0V。一般情况下,不会有人专门制作此电路来实现反相器功能(没事闲的啊)。要是恰好剩余一片555电路(如7555器件,含两路),顺手就做成了反相器,确实也是一款性能优良的反相器电路啊。
点击排行
室内风扇电机和霍尔元件的检测