您现在的位置是:首页 > 电气技术 > 电气技术
送电线路停电更换110~220kV耐张整串绝缘子作业指导
来源:艾特贸易2018-03-26
简介1 .依据现行标准 (1) 《电业安全工作规程》(电力线路部分)。 (2) 《 110 ~ 500kV 架空电力线路施工及验收规范》。 2 .作业条件 天气良好,风力小于 5 级 (10.7m/s) 。 3 .作业人员要求
1.依据现行标准
(1)《电业安全工作规程》(电力线路部分)。
(2)《110~500kV架空电力线路施工及验收规范》。
2.作业条件
天气良好,风力小于5级(10.7m/s)。
3.作业人员要求
工作负责人1人,杆塔上作业人员2人,地面作业人员3人。要求了解电力生产的基本过程以及电力设备的原理及结构,熟悉相关检修技能,掌握现行的《电业安全工作规程》和工作现场的有关安全规定。
4.工器具
见表3-38所示。
表3-38 工器具材料清册
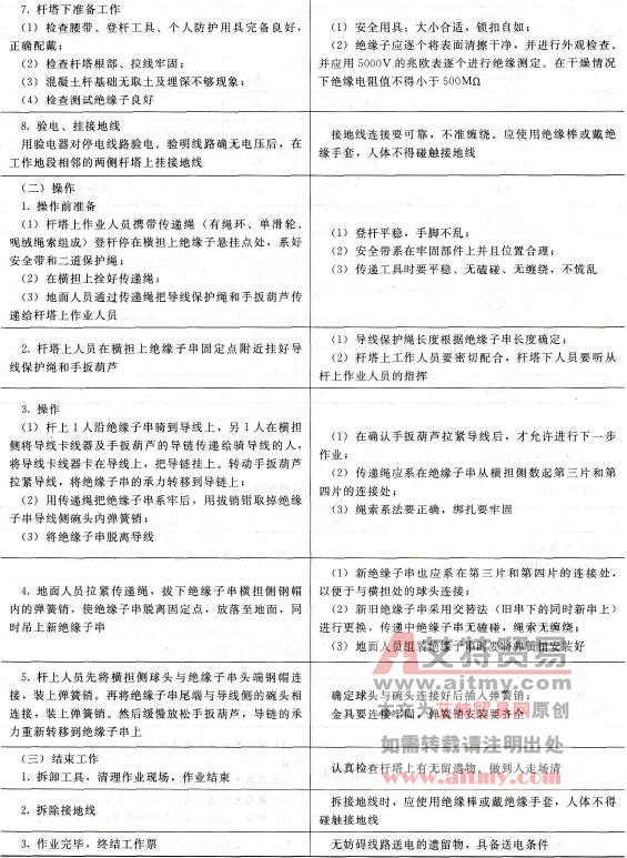
5.作业程序及质量要求
见表3-39所示。
表3-39 作业程序及质量要求
6.作业程序

7.危险点分析及作业安全事项
(1)严格按照要求签发工作票,要求安全措施具体、明确,无漏项、错项。
(2)必须保证所用的工器具在定期试验周期内,不得超期使用。
(3)作业人员要认真听取工作票内容,对作业任务和存在的危险点及控制措施做到心中有数。并现场提问1~2人,确无问题后,实施作业。
(4)使用安全工器具前必须进行外观检查,并正确使用。
(5)登杆塔前先检查杆塔根部、基础、拉线完好情况,确认无问题后,方可登杆塔。
(6)必须先验电,后挂接地线。
(7)验电要用合格相对应电压等级的专用验电器。
(8)挂接地线顺序:应先接接地端,后接导线端。
(9)作业现场人员要戴好安全帽,系牢帽带。
(10)杆塔上工作必须使用安全带、二道保护,安全带系在牢固的构件上,防止在端部脱出或被锋利物伤害。系安全带后必须检查扣环是否扣牢。
(11)在杆塔上作业换位时,不得失去安全带保护。
(12)杆塔上有人工作时,严禁进行调整或拆除拉线。
(13)严禁有人在作业正下方逗留。
(14)下落或移动导线时,对邻近或交叉跨越物的安全距离不得小于3m。
(15)杆下作业人员应站在偏离正下方的位置传递工具材料。严禁抛掷工具材料,要用循环绳传递到地面。
(16)检查杆塔上确无作业人员后,方可拆除接地线。
(17)拆除接地线顺序:先拆导线端,后拆接地端。
(18)接地线拆除后,严禁再进行任何作业。
(作者稿费要求:需要高清无水印文章的读者3元每篇,请联系客服,谢谢!在线客服:
)
点击排行
室内风扇电机和霍尔元件的检测