您现在的位置是:首页 > 电气技术 > 电气技术
送电线路带电更换110~220kV直线整串绝缘子作业指导
来源:艾特贸易2018-03-26
简介适用于带电更换 110 ~ 220kV 线路直线整串绝缘子(双分裂线——等电位法)作业。 1 .依据现行标准 (1) 《电业安全工作规程》(电力线路部分)。 (2) 《带电作业技术管理制度》、《带
适用于带电更换110~220kV线路直线整串绝缘子(双分裂线——等电位法)作业。
1.依据现行标准
(1)《电业安全工作规程》(电力线路部分)。
(2)《带电作业技术管理制度》、《带电作业操作导则》。
2.作业条件
天气晴朗,风力小于5级(10. 7m/s)。
3.作业人员要求
工作负责人1人,工作班成员5人,要求熟悉相关检修技能,掌握现行的《电业安全工作规程》、原国家电力公司《带电作业技术管理制度》、《带电作业操作导则》。
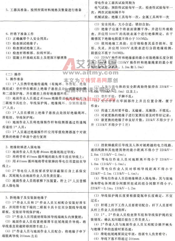
4.工器具
见表3 - 56所示。
表3 - 56 工器具材料清册

5.作业程序及质量要求
见表3 -57所示。
表3 - 57 作业程序及质量要求



6.危险点分析及作业安全事项
(1)工作负责人要与调度联系办理带电工作票,使线路停用重合闸。
(2)作业人员认真听取工作票所列内容和对危险点进行分析,不盲目开工。
(3)各工器具连接组合要合适。必须保证所用的工器具在定期试验周期内,不得超期使用。
(4)使用安全工器具前必须进行外观检查,并正确使用。
(5)登杆塔前先检查杆塔根部、基础、拉线完好情况,确认无问题后,方可登杆塔。
(6)对照工作票认真核对线路名称和杆号。
(7)作业现场人员戴好安全帽,系牢帽带。
(8)杆塔上工作要使用安全带、二道保护绳。防止安全带被锋利物损伤。系安全带后检查扣环扣牢后方可进行作业。在杆塔上作业转位时,不得失去安全带保护。
(9)杆塔上有人工作时,严禁进行调整或拆除拉线。
(10)等电位作业人员必须在衣服外面穿戴合格的全套屏蔽服(包括帽、衣、裤、手套、袜和鞋),且各部分应连接好。
(11)杆塔上作业人员必须保证承力工具固定牢固后方可进行下一步作业。
(12)在绝缘子串下端未脱离导线前,1*人员不得接触绝缘子。
(13)严禁抛掷工器具和材料,要用循环绳传递到地面。
(14)必须使用导线保护绳,以防止导线脱落。
(15)承力工器具受力前,要检查是否挂好。
(作者稿费要求:需要高清无水印文章的读者3元每篇,请联系客服,谢谢!在线客服:
)
点击排行
室内风扇电机和霍尔元件的检测