您现在的位置是:首页 > 电气技术 > 电气技术
送电线路现浇基础作业指导
来源:艾特贸易2018-03-26
简介适用于 110kV 以上线路铁塔基础的现浇作业。 1 .依据现行标准 (1) 《电业安全工作规程》(电力线路部分)。 (2) 《 110 ~ 500kV 架空电力线路施工及验收规范》。 (3) 《电力建设安全工作
适用于110kV以上线路铁塔基础的现浇作业。
1.依据现行标准
(1)《电业安全工作规程》(电力线路部分)。
(2)《110~500kV架空电力线路施工及验收规范》。
(3)《电力建设安全工作规程》(架空电力线路部分)。
2.作业条件
天气良好,气温过低时要采取防冻措施。
3.作业人员要求
工作负责人1人,工作班成员14人,要求了解电力生产的基本过程以及电力设备的原理及结构,熟悉相关安装施工技能,掌握现行的《电业安全工作规程》和工作现场的有关安全规定。
4.工器具
见表3 - 72所示。
表3 - 72 工器具材料清册

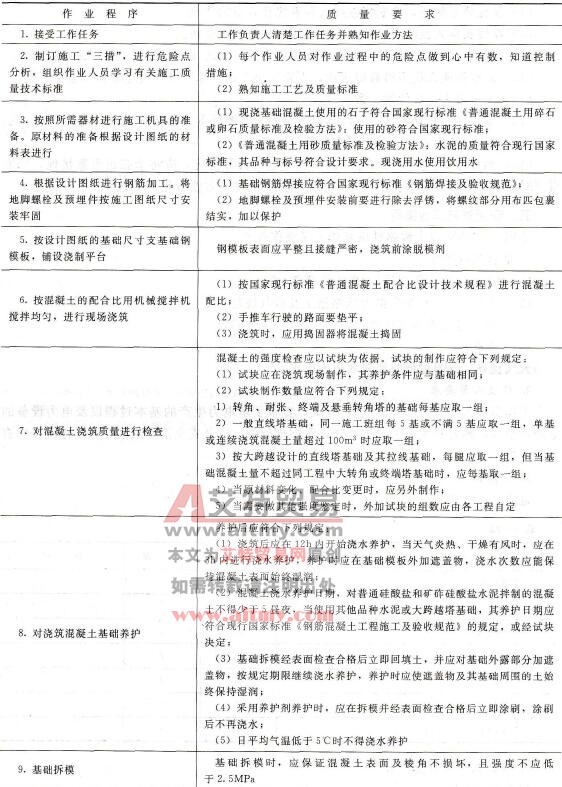
5.作业程序及质量要求
见表3 -73所示。
表3 - 73 作业程序及质量要求


6.危险点分析及作业安全事项
(1)展开钢筋时,两端应卡牢。人工切剁钢筋,应将钢筋夹牢,打锤人应站在扶剁人的侧面。
(2)弯曲钢筋时,卡子应卡牢,把手应坚固,用力不宜过猛。
(3)搅拌机应放置平稳,前后掩牢。
(4)作业前,必须检查基础模板和浇制平台、跳板牢固可靠后,方可进行作业。
(5)施工不得在支撑和独木上行走。
(6)水泥包和搅拌混凝土的人员应按规定使用劳动保护用品。
(7)浇注混凝土时,必须听从坑内捣固人的指挥。距坑口0.8m之内不得堆放物件。坑口附近不得乱丢物品。
(8)临时电源的布线符合安全要求,按规定加装漏电保护器。电动捣固器应采用绝缘良好的橡皮软线。
(9)养护人员不得沿支撑或易塌落的坑边走动。
(10)拆除的模板和支撑应集中堆放,外露的圆钉应拔掉或打弯,避免伤人。
(作者稿费要求:需要高清无水印文章的读者3元每篇,请联系客服,谢谢!在线客服:
)
点击排行
室内风扇电机和霍尔元件的检测