您现在的位置是:首页 > 电气技术 > 电气技术
送电线路基础施工测量作业指导
来源:艾特贸易2018-03-26
简介适用于 110kV 以上线路杆塔基础的施工测量作业。 1 .依据现行标准 (1) 《电业安全工作规程》(电力线路部分)。 (2) 《 110 ~ 500kV 架空电力线路施工及验收规范》。 (3) 《电力建设安全
适用于110kV以上线路杆塔基础的施工测量作业。
1.依据现行标准
(1)《电业安全工作规程》(电力线路部分)。
(2)《110~500kV架空电力线路施工及验收规范》。
(3)《电力建设安全工作规程》(架空电力线路部分)。
2.作业条件
天气良好,基础周围较平坦。
3.作业人员要求
测量负责人1人,工作班成员2人,要求了解电力生产的基本过程以及电力设备的原理及结构,熟悉相关施工测量技能,掌握现行的《电业安全工作规程》和工作现场的有关安全规定。
4.工器具
见表3 - 64所示。
5.作业程序及质量要求
见表3 -65所示。
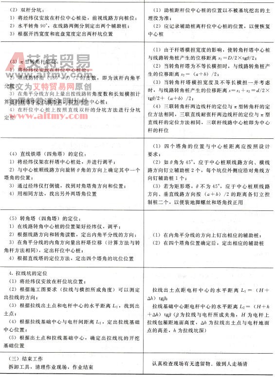
表3 - 64 工器具材料清册

表3 - 65 作业程序及质量要求


6.危险点分析及作业安全事项
(1)施工测量前检查好周围环境,注意河沟及暗井。
(2)在草丛中测量要谨防蛇咬。
(3)打桩时,检查锤头,避免锤头伤人。
(4)扶桩人应站在打铁锤人的侧面,身体尽量远离打锤的位置。
(作者稿费要求:需要高清无水印文章的读者3元每篇,请联系客服,谢谢!在线客服:
)
点击排行
室内风扇电机和霍尔元件的检测