您现在的位置是:首页 > 电气技术 > 电气技术
变压器功率计算例题讲解
来源:艾特贸易2017-03-18
简介已知变压器容量,求其各电压等级侧额定电流 已知变压器容量,速算其一、二次保护熔断体(俗称保险丝)的电流值。 已知三相 电动机 容量,求其额定电流 *测知电流求容量 测知无铭
已知变压器容量,求其各电压等级侧额定电流
已知变压器容量,速算其一、二次保护熔断体(俗称保险丝)的电流值。
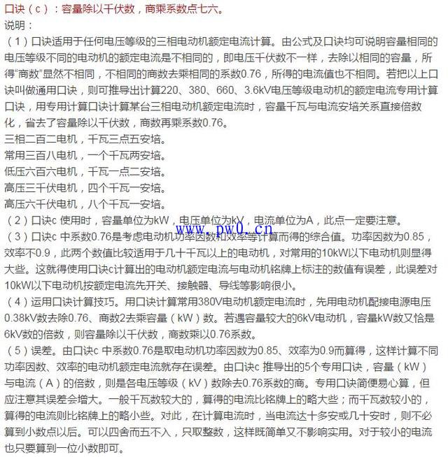
已知三相电动机容量,求其额定电流
*测知电流求容量
测知无铭牌电动机的空载电流,估算其额定容量
测知无铭牌380V单相焊接变压器的空载电流,求算基额定容量
已知380V三相电动机容量,求其过载保护热继电器元件额定电流和整定电流
已知380V三相电动机容量,求其远控交流接触器额定电流等级
已知小型380V三相笼型电动机容量,求其供电设备最小容量、负荷开关、保护熔体电流值
已知笼型电动机容量,算求星-三角起动器(QX3、QX4系列)的动作时间和热元件整定电流
已知笼型电动机容量,求算控制其的断路器脱扣器整定电流
已知异步电动机容量,求算其空载电流

点击排行
室内风扇电机和霍尔元件的检测