电气技术
电气技术
-
西门子plc定时器中断常见问题解答
西门子 plc 定时器中断常见问题解答 西门子s7-200plc有四个定时中断定时器,两个特殊寄存器(SMB34/SMB35)和两个定时器( T32/T96)中断。中断定时计时精确,可以用来执行西门子plc模拟量...
阅读更多 -
s7-200与英威腾伺服脉冲接线图纸
电气技术
s7-200与英威腾伺服脉冲接线图纸 要用屏蔽线! 1、Q0.0接PULSE- 2、Q0.1接SIGN- 3、OCP和OCS接+24V 4、依据见附图:...
阅读更多 -
灯控线路图分析
电气技术
灯控线路是有感应元件,触发控制器和晶闸管等组成。 灯控线路图 供电线路主要由单相220v交流电源, 断路器 QF,桥式整流电路VD1~VD4,稳压二极管VZ和滤波 电容 C1组成。该线路主要用于为照...
阅读更多 -
西门子S7200双口MODBUS通讯解决办法
西门子S7200双口MODBUS通讯解决办法 S7200中的MODBUS通讯协议实际上是用了其自由口协议来实现,因此,端口上的报文接收都要用到SMB2这个系统寄存器。双口MODBUS在原生西门子S7-200PLC的CPU上...
阅读更多 -
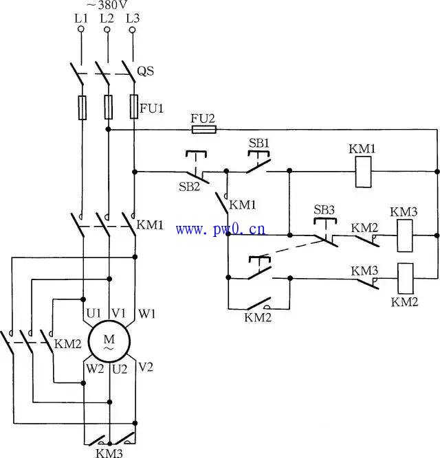
手动Y三角降压启动控制电路图
电气技术
自装手动Y-△降压启动控制线路,见图12。按下启动按钮SB1时,KM1得电,其常开触点闭合,KM3得电,常闭触点断开,常开触点闭合,电动机绕组接成Y形降压启动。当转速达到(或接近)额定...
阅读更多 -
台达plc485通讯程序案例
电气技术
台达 plc 485通讯程序案例...
阅读更多 -
双控开关电路图的三种接线法
电气技术
双控开关电路图的三种接线法 第三种方法:双联开关电路另类接线法(两个开关都入火线,安全) 接线要点: 1、双联线中的一条必须直接连接两个双联双控开关的中间接线端; 2、双...
阅读更多 -
PLC485与上位机通讯哪些需要设置
PLC485与上位机通讯哪些需要设置 D1120(设定通讯协议)、M1120(保持通讯协议)、D1121(设定485站号)、M1143(ASCII/RTU模式选择)。...
阅读更多 -
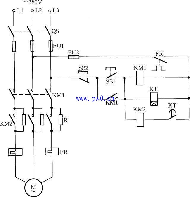
定子绕组串联电阻启动控制接线图
电气技术
定子绕组串联电阻启动控制接线图 电动机启动时,在电动机定子绕组中串联电阻,由于电阻上产生电压降,加在电动机绕组上的电压低于电源电压,待启动后,再将电阻短接,使电动机...
阅读更多 -
PLC与不支持Modbus协议的变频器通讯使用什么指令
PLC与不支持Modbus协议的变频器通讯使用什么指令 可以使用API 80 RS(串行数据传输)指令,详细使用说明请参阅使用手册。...
阅读更多
点击排行
室内风扇电机和霍尔元件的检测