电气技术
电气技术
-
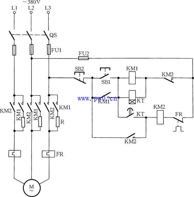
定子绕组串电阻降压启动接线方式
电气技术
定子绕组串电阻降压启动接线方式 按下启动按钮SB1,KM1、KT获电动作,其常开辅助触点闭合自锁,电动机定子绕组串入电阻降压启动。时间继电器达到整定时间后,KT常开延时闭合触点...
阅读更多 -
PC可以通过USB与PLC通讯吗
PC可以通过USB与PLC通讯吗 在USB转串口安装好后,插上转串口查看下转串口COM号(桌面上右击我的电脑打开设备管理在端口一栏会显示单前转串口的COM号),对照与PLC所设定的COM号和参数...
阅读更多 -
多控电灯线路需用到的开关及接线图
电气技术
电灯多控,适用性很常见,家用多控时,如屋内、院内、门口同时控制院内灯;一楼、二楼、三楼同时控制廊灯等。都需用到电灯多控的接法。机械结构的多地控制电灯,相比遥控控制...
阅读更多 -
5孔1开关插座怎么接线?五孔带开关插座接线图
电气技术
带开关的五孔插座接线准备 在正式接线前,带开关的五孔插座需要确认两部分火线接线桩:一是插座的火线接线插孔,它一般标示为L;二是开关的火线接线插孔,它一般另加字母或数字与插座...
阅读更多 -
公牛三孔插座怎么接线_三孔插座接线图解
电气技术
单相用电设备,特别是移动式用电设备,都应使用三芯插头和与之配套的三孔插座。三孔插座上有专用的保护接零(地)插孔,在采用接零保护时,有人常常仅在插座底内将此孔接线桩...
阅读更多 -
电灯开关可以接插座吗?电灯开关改插座接线图
电气技术
电灯开关可以接插座吗?电灯开关改插座接线图 1. 普通的电灯开关,里面只有2根线,把这2根线接个插座,把灯泡的线短接即可,把开关去掉,见图一。 2. 如果电灯和电源插座都要同时用...
阅读更多 -
电灯开关接线图实物图
电气技术
电灯开关接线图实物图...
阅读更多 -
双联开关什么意思?双联开关接线图
电气技术
双控开关是指对某个设备进行两个地方的分别控制,比如如果是照明灯,那有在客厅进门控制客厅灯光的,你到了卧室要睡觉的时候再跑去客厅关灯就累了,在卧室你可以也安一个开关...
阅读更多 -
380v电表接线图
电气技术
三相电表总共有十一个接线口。这十一个接线口对应着三相电表的三个功能。一二三接线口,四五六接线口,七八九接线口,分别对应一个电流线圈,这三个电流线圈可以完成测量功能...
阅读更多 -
标准星三角起动接线图_正确星三角电机实物接线
电气技术
电动机星三角启动是异步电动机最常见的一种启动方式 因为异步电动机在启动过程中起动电流较大,所以容量大的电动机可以采用星一三角形换接启动。这是一种简单的降压启动方式,...
阅读更多
点击排行
室内风扇电机和霍尔元件的检测