电气技术
电气技术
-
开放式网格桥架比传统桥架有哪些优势
开放式网格桥架比传统桥架有哪些优势 首先,开放网格式桥架让所有的线缆都根根可见,可以全面管控布线工程的质量,日后万一发生故障,也能快速确定问题线缆并采取相应措施。且...
阅读更多 -
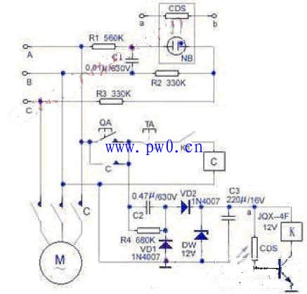
相序保护器工作原理图
电气技术
相序保护器工作原理图 如下图,由电阻R1~R3、电容C1和氖泡NB组成三相交流电相序检测电路。由于C1的移相作用,当电源按图中A、B、C相序接入时,氖泡发光,而逆相序如A、C、B接入时...
阅读更多 -
电气接线颜色国内外标准参考
电气技术
CE标准: 动力线: 三相全为黑色 零线: 蓝色 控制火线: 红色 地线: 黄绿 24V+(24v): 黄色 24V-(GND):浅蓝色 控制零线: 蓝色 美国标准: 动力线: 三相为红黑棕 控制零线: 白色 控制...
阅读更多 -
电缆截面积与载流量估算口诀
电缆截面积与载流量估算口诀 二点五下乘以九,往上减一顺号走。 三十五乘三点五,双双成组减点五。 条件有变加折算,高温九折铜升级。 穿管根数二三四,八七六折满载流。 说明...
阅读更多 -
输电线路电压降公式
电气技术
线路压降与以下因素有关: 1、传输线的规格,即线径;知道线径通过查表即知其电阻率! 2、传输线的距离; 3、前端设备(摄像机、云台、解码器)的动作电流。(1台情况下,如果多...
阅读更多 -
触电紧急救护法和抢救措施
电气技术
触电紧急救护法和抢救措施 触电现场急救必须做到:迅速、就地、准确、坚持。 发现触电时, 紧急救护的方法是: (1)以最快的速度拉掉闸刀开关或拔掉插头,及时切断电源。不可用手随...
阅读更多 -
一个灯三个开关接线图
电气技术
一个灯三个开关接线图 如图所示是三个开关控制一盏灯线路。开关A和C用单刀双掷开关(一位双控开关),而B用双刀双掷开关(两位双控开关)。A、B、C三个开关中的任何一个都可以控...
阅读更多 -
电荷与电场强度关系
电荷与电场强度关系 构成世间万物的原子中都有电量相等的正电荷和负电荷,这是物体能够成为导电体的根本原因。 电荷物体的带电质点称为电荷。 由于某种原因,使物体失去电子的...
阅读更多 -
气体放电灯原理和气体放电灯辅助设备有哪些
电气技术
气体放电灯原理和气体放电灯辅助设备有哪些 气体放电灯原理 气体放电灯放电发光的基本过程分3个阶段: (1)放电灯接入工作电路后产生稳定的自持放电,由阴极发射的电子被外电...
阅读更多 -
电工基础知识书籍有哪些
电气技术
想要学好电工基础,选择一本好的参考书籍是十分重要的,以下为大家推荐的电工基础书籍,是综合网友推荐和各大网站销量而来,供大家参考。 电工基础(第2版) 维修电工 职业技能鉴...
阅读更多
点击排行
室内风扇电机和霍尔元件的检测