电气技术
电气技术
-
PCB印刷线路板设计入门讲解
PCB印刷线路板设计入门讲解 PCB是英文(Printed Circuie Board)印制线路板的简称。通常把在绝缘材上,按预定设计,制成印制线路、印制元件或两者组合而成的导电图形称为印制电路。而在绝...
阅读更多 -
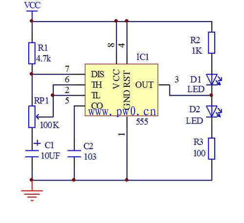
555定时器闪光电路原理图与制作
电气技术
一、电路设计功能介绍 每辆车上电子装置在整个汽车制造成本中所占的比例由16%增至23%以上,目前电子技术的应用几乎已经深入到汽车所有的系统。汽车上的左、右闪光灯就是最普通的...
阅读更多 -
PCB工艺设计原则
PCB工艺设计原则 印刷导线的最小宽度与流过导线的电流大小有关: 1、 线宽太小,如果印刷导线电阻大,线上的电压降也就大,影响电路的性能, 线宽太宽,则布线密度不高,板面积增加,除了增...
阅读更多 -
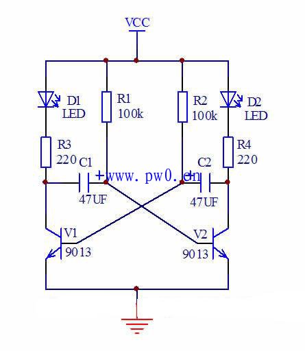
多谐振荡器双闪灯电路图与制作
电气技术
多谐振荡器双闪灯电路图与制作 一、电路设计功能介绍 这是电子技术入门者要做的第二个电子产品,做这个产品的主要目的是为了学会识别与检测电阻、电容、二极管、三极管。学会...
阅读更多 -
PCB设计流程及常见错误讲解
PCB设计流程及常见错误讲解 在PCB设计中,布线是完成产品设计的重要步骤,可以说前面的准备工作都是为它而做的, 在整个PCB中,以布线的设计过程限定最高,技巧最细、工作量最大...
阅读更多 -
电路模型设计与制作方法
电气技术
电路模型设计与制作方法 一、电路设计功能介绍 本制作套件主要是为了学习电路的组成,讲述电路的基本物理量和基本定律,其中包括电流、电压的参考方向;电流、电功率和电位的...
阅读更多 -
pcb怎么布线?pcb布线技巧
pcb怎么布线?pcb布线技巧 在PCB设计中,布线是完成产品设计的重要步骤,可以说前面的准备工作都是为它而做的, 在整个PCB中,以布线的设计过程限定最高,技巧最细、工作量最大。...
阅读更多 -
电子爱好者学习焊接和拖焊技术图解
电气技术
电子爱好者学习焊接和拖焊技术图解 一、训练目的 学会五步焊接法,练习拖焊技术。 练习拖焊技术的目的是为了用万能板焊接电子制作产品,只有拖焊技术成熟了,焊接出来的电路板...
阅读更多 -
PCB直角走线问题讲解
PCB直角走线问题讲解 直角走线一般是PCB布线中要求尽量避免的情况,也几乎成为衡量布线好坏的标准之一,那么直角走线究竟会对信号传输产生多大的影响呢?从原理上说,直角走线会...
阅读更多 -
PCB并行设计准则
电气技术
随着采用大型BGA封装的可编程器件的应用不断普及,以及高密度互连(HDI)、时序关键的差分对信令的广泛应用,现在再采用这样一种相互隔离的PCB设计方式将带来灾难性后果,而并行开发...
阅读更多
点击排行
室内风扇电机和霍尔元件的检测