您现在的位置是:首页 > 电气技术 > 电气技术
555定时器闪光电路原理图与制作
来源:艾特贸易2017-03-18
简介一、电路设计功能介绍 每辆车上电子装置在整个汽车制造成本中所占的比例由16%增至23%以上,目前电子技术的应用几乎已经深入到汽车所有的系统。汽车上的左、右闪光灯就是最普通的
一、电路设计功能介绍
每辆车上电子装置在整个汽车制造成本中所占的比例由16%增至23%以上,目前电子技术的应用几乎已经深入到汽车所有的系统。汽车上的左、右闪光灯就是最普通的电子产品,今天我们就来学习如何使用555定时器设计闪光电路。
555定时器可方便地构成单稳态触发器,多谐振荡器,施密特触发器等电路,闪光电路一般是利用多谐振荡器产生的脉冲信号控制而成。
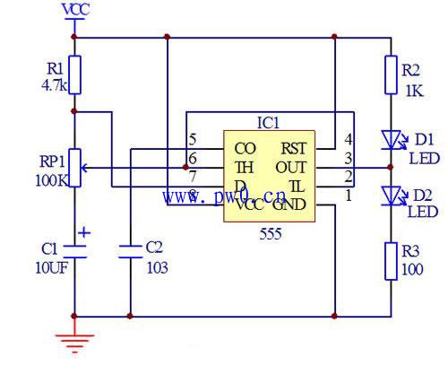
二、基于555定时器设计的闪光电路原理图

图1 基于555定时器设计的闪光电路原理图
三、基于555定时器设计的闪光电路工作原理
分析工作原理的时候,可以对照图1基于555定时器设计的闪光电路原理图,这是一个典型的利用555设计的多谐振荡器,调节可变电阻RP1可以改变输出的振荡信号的频率,信号从3脚输出一个高低电平,控制D1和D2。
当输出高电平的时候,D2亮,D1不亮。当输出低电平的时候,D2不亮,D1亮。总的效果看起来就是闪烁了。
集成时基电路又称为集成定时器或555电路,是一种数字、模拟混合型的中规模集成电路,应用十分广泛。它是一种产生时间延迟和多种脉冲信号的电路,由于内部电压标准使用了三个5K电阻,故取名555电路。
555定时器成本低,性能可靠,只需要外接几个电阻、电容,就可以实现多谐振荡器、单稳态触发器及施密特触发器等脉冲产生与变换电路。它也常作为定时器广泛应用于仪器仪表、家用电器、电子测量及自动控制等方面。
它内部包括两个电压比较器,三个等值串联电阻,一个 RS 触发器,一个放电管 T 及功率输出级。它提供两个基准电压VCC /3 和 2VCC /3。
555 定时器的功能主要由两个比较器决定。两个比较器的输出电压控制RS 触发器和放电管的状态。
在电源与地之间加上电压,当 5 脚悬空时,则电压比较器 C1 的反相输入端的电压为 2VCC /3,C2 的同相输入端的电压为VCC /3。
若触发输入端 TR 的电压小于VCC /3,则比较器 C2 的输出为 0,可使 RS 触发器置 1,使输出端 OUT=1。
如果阈值输入端 TH 的电压大于 2VCC/3,同时 TR 端的电压大于VCC /3,则 C1 的输出为 0,C2 的输出为 1,可将 RS 触发器置 0,使输出为 0 电平。
它的各个引脚功能如下:
1脚:外接电源负端VSS或接地,一般情况下接地。
2脚:低触发端TR。
3脚:输出端Vo
4脚:是直接清零端。当此端接低电平,则时基电路不工作,此时不论TR、TH处于何电平,时基电路输出为“0”,该端不用时应接高电平。
5脚:VC为控制电压端。若此端外接电压,则可改变内部两个比较器的基准电压,当该端不用时,应将该端串入一只0.01μF电容接地,以防引入干扰。
6脚:高触发端TH。
7脚:放电端。该端与放电管集电极相连,用做定时器时电容的放电。
8脚:外接电源VCC,双极型时基电路VCC的范围是4.5 ~ 16V,CMOS型时基电路VCC的范围为3 ~ 18V。一般用5V。
在1脚接地,5脚未外接电压,两个比较器A1、A2基准电压分别为的情况下,555时基电路的功能表如下:
555定时器的功能表
四、基于555定时器设计的闪光电路元件清单及实物图
五、调试技巧及成品图
对照下面的原理图设计好元件布局,因为本电路是一个比较简单的电路,可以购买少量的元件,用万能板(洞洞板)焊接而成,连接好线路,制作实物,当然焊接的时候,需要一定的焊接技术,如果焊接技术不行的朋友,一定要用万能板练习拖焊技术,我们提倡在电子制作过程中采用拖焊技术。

基于555定时器设计的闪光电路焊接专用原理图
在制作的时候,一定要注意555定时器的引脚功能,比如1脚接地,8脚接电源,和普通的DIP集成电路有些不一样,当制作完成的时候,如果LED灯不闪烁,就要检测了,首先检测1脚和8脚电压是否正常,然后再检测4脚电压是否正常,2脚和6脚是否已经连在一起来,如果这些都正常了,故障基本会被排除了。
下面是制作成功的实物产品。
特别说明:为了输出信号稳定,请一定要按照原理图焊接瓷片电容C2(103)。
点击排行
室内风扇电机和霍尔元件的检测