电路图
电路图学习线性放大555电路图信号产生稳压电路图开关电源电路电池电源电路综合电源电路传感器电路图消费电子电路遥控电路图音视频电路控制电路图电机控制电路DIY电路图光电电路图医疗安防电路图
-
简易长途电话锁电路图
电路图
简易长途电话锁电路如下图所示,该锁具有锁定长途拨号而不影响原机功能,耗电,兼容性好。把开关K置于图示位置,首先拨“0”,“0”不能拨出,即不能打长途,但不影响本地号码...
阅读更多 -
220V焊机接线电路图
电路图
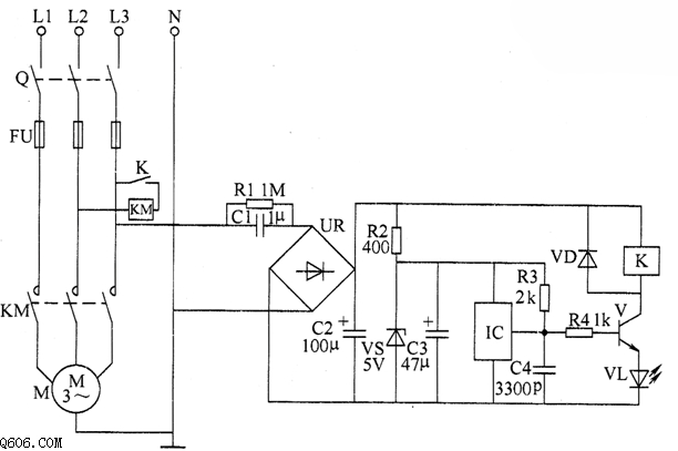
220V焊机接线电路图...
阅读更多 -
采用CD4017干簧接近开关传感器电路图
电路图
采用CD4017干簧接近开关传感器电路 图...
阅读更多 -
光度计电路图
电路图
光照强度变化,光电流大小变化,改变3DG6的基极注入电流,经过放大后,集电极回路的电流也发生变化,由1mA的毫安表指示出来,由此反映光的照度。 光照弱时,基极电位接近6V,3D...
阅读更多 -
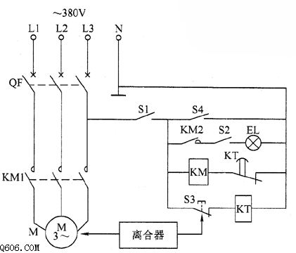
电动缝纫机空载节能电路图
电路图
该电动缝纫机空载节能器电路由低压断路器QF、控制开关S1、灯开关S2及S4、脚踏开关S3、交流接触器KM和时间继电器KT组成,如图所示。 EL为照明灯,M为电动缝纫机电动机。使用时,选接...
阅读更多 -
电话机振铃电路图
电路图
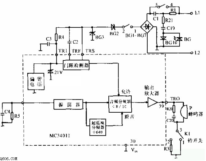
由L1、L2送来的载波振铃信号,经桥式整流后送入MC3401的振铃信号处理电路(门限检测、比较分频、输出放大等)。从39脚对蜂鸣器送出振铃信号。蜂鸣器的响度由K1铃开关控制,K1置“...
阅读更多 -
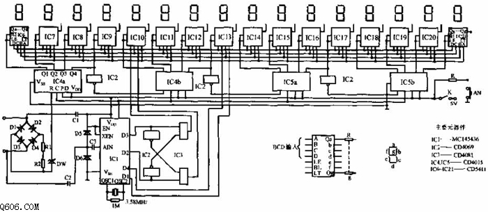
双音频电话拨号显示器电路图
电路图
双音频电话拨号显示器电路如下图所示,本双音频话拨号显示电路由定极电路(D1~D4、R1、R2、DW)双音频译码电路(MC145436)、BCD码转换电路(反相器A、B,二输入门C、D)、移位显示电...
阅读更多 -
电动缝纫机空载节能器
电路图
中、小型服装加工厂使用的工业电动缝纫机(包括平缝机、包缝机等,装机功率为0.25~0.37kW),一般采用机械离合器开关控制系统,实际使用时机器加工的时间较短,手工操作较多。在...
阅读更多 -
单IC电话机电路图
电路图
单IC电话机电路图...
阅读更多 -
新型智能电话管理器电路图
电路图
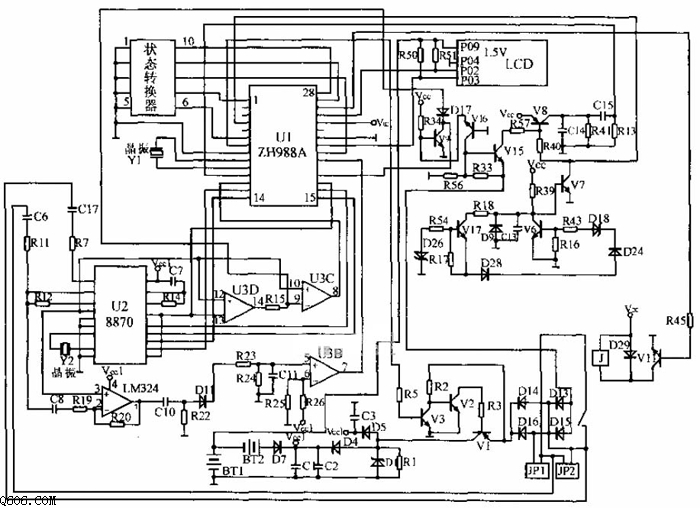
新型智能电话管理器电路如图所示,本器使用智能通信专用集成控制芯片ZH988A为核为构成智能电话管理机,电路如图所示。其主要功能为:1可将每部电话分设19个用户,有独立的密码和...
阅读更多
点击排行
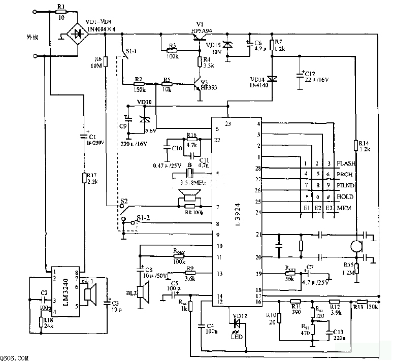
多功能吊扇遥控调速电路
