电气技术
电气技术
-
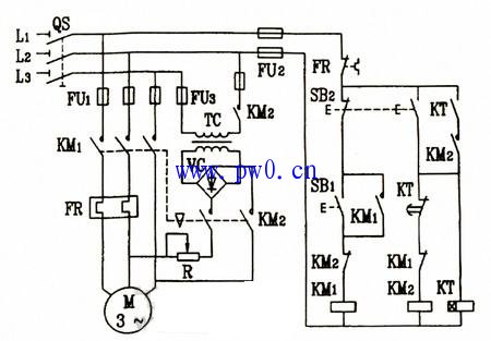
电动机自动再起动电路接线图
电气技术
电动机自动再起动电路接线图 如下图所示为为一款电动机自动再起动电路。图中S为拨动开关,当断电再来电时,由于S处于接通状态,时间继电器KT先得电吸合,经二极管VD整流对C充电...
阅读更多 -
三相电动机单向启动反接制动控制电路图
电气技术
三相电动机单向启动反接制动控制电路图 依靠改变电动机定子绕组的电源相序来产生制动力矩,迫使电动机迅速停转的方法叫反接制动。这里介绍单向启动反接制动控制线路。 单向启...
阅读更多 -
三相电动机串电阻降压启动线路图
电气技术
常见的降压启动方法有四种:定子绕组中串接电阻降压启动;自耦变压器降压启动;星三角降压启动;延边三角形降压启动。下面就介绍一下串接电阻降压启动的的控制线路。 定子绕组...
阅读更多 -
按电流原则短接电动机转子启动电阻控制电路接
电气技术
按电流原则短接电动机转子启动电阻控制电路接线图 如下图所示电路为按电流原则短接电动机转子启动电阻控制电路接线图。它是运用电流继电器来检测电动机转子电流,根据电动机在...
阅读更多 -
无变压器半波整流能耗制动电路图
电气技术
无变压器半波整流能耗制动电路图 无变压器半波整流单向启动能耗制动自动控制电路图如右图所示。该线路采用单只晶体管半波整流器作为直流电源,所用附加设备较少,线路简单,成...
阅读更多 -
三相电动机控制电路实现顺序控制电路图
电气技术
三相电动机控制电路实现顺序控制电路图 下图(a)所示为三相电动机控制电路实现顺序控制电路的线路图。此控制线路的特点是:电动机M2的控制电路先与接触器KM1的线圈并接后再与...
阅读更多 -
双速电动机自动加速控制电路接线图
电气技术
双速电动机自动加速控制电路接线图 双速电动机自动加速控制主电路低速为三角形接线,高速采用双星形接线,其控制电路接线图如下所示。 合上电源开关Q,按下起动按钮SB2,时间继...
阅读更多 -
有变压器全波整流能耗制动电路图
电气技术
对于10千瓦以上容量较大的电动机,多采用有变压器全波整流能耗制动自动控制线路。如下图所示为有变压器全波整流单向驱动能耗制动自动控制线路图,其中直流电源由单相桥式整流...
阅读更多 -
三相电机主电路实现顺序控制电路图
电气技术
三相电机主电路实现顺序控制电路图 在装有多台电动机的生产机械上,各电动机所起的作用是不相同的,有时需按一定的顺序启动,才能保证操作过程的合理性和工作的安全可靠。例如...
阅读更多 -
异步电动机等效电路折算方法
电气技术
异步电动机等效电路折算方法 等效电路法是分析异步电动机的重要手段;在异步电动机中,作出等效电路需要进行两个折算: ①转子电路的频率折算; ②与定子方面具有同样相数、匝...
阅读更多
点击排行
室内风扇电机和霍尔元件的检测