电气技术
电气技术
-
低压电容补偿计算方法
一般我们要进行选择无功补偿装置的时候,我们得首先确定智能低压电容器补偿容量,所以我们先进行负荷计算,确定有功功率P和无功功率Q,补偿前自然功率因数为cos1,要补偿到的功...
阅读更多 -
两线制压力变送器接线图
电气技术
两线制压力变送器接线图...
阅读更多 -
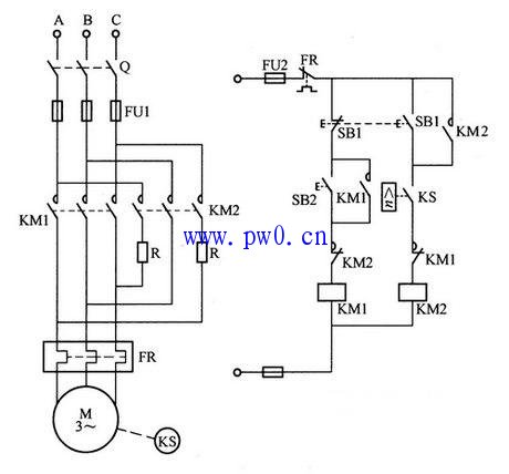
电动机可逆反向转动反接制动接线图
电气技术
电动机可逆反向转动反接制动接线图 电动机可逆运转反接制动控制电路,图中KM1、KM2分别是电动机正、反转接触器,KM3为短接制动电阻接触器,KA1、KA2、KA3为中间继电器,KS为速度继电...
阅读更多 -
接触器辅助触头接线图
电气技术
接触器辅助触头接线图 有2个cjx2 1210接触器2个怎么实现三相电杌正反转控制,特别是二次回路接线方式?...
阅读更多 -
异步电动机反接制动控制接线图
电气技术
异步电动机反接制动控制接线图 当三相电动机电源相序改变后,电动机定子的旋转磁场反向,则电动机所产生的转矩和原来的转矩相反,因而产生制动作用,这种制动方法称为反接制动...
阅读更多 -
三相四线电表接线图及接线方法
电气技术
三相四线电表接线图及接线方法 翻过接线端子盖,就可以看到三相四线电表接线图。 其中1、4、7接电流互感器二次侧S1端,即电流进线端; 3、6、9接电流互感器二次侧S2端,即电流出线...
阅读更多 -
电磁抱闸电动机制动接线图
电气技术
电磁抱闸电动机制动接线图 电磁抱闸制动是一种机械制动方式。电磁抱闸主要由牵引磁铁和闸瓦制动器组成。闸瓦制动器又由闸瓦、闸轮、杠杆 弹簧组成。闸轮装在电动机的转轴上。...
阅读更多 -
双灯双开关照明灯接线图
电气技术
双灯双开关照明灯接线图...
阅读更多 -
双联开关工作原理_双联双控开关接线方法图
电气技术
双联开关工作原理_双联双控开关接线方法图 双联开关有分为双联单控开关和双联双控开关。单联指一个按钮,单控:就是说它只有一个触点(常开触点或常闭触点)。双控:就是说它...
阅读更多 -
三循环流水灯接线图
电气技术
三循环流水灯接线图...
阅读更多
点击排行
室内风扇电机和霍尔元件的检测