电气技术
电气技术
-
运放积分电路计算公式_运放积分电路原理分析
电气技术
运放积分电路计算公式_运放积分电路原理分析 通过将电阻器用作增益调整设置元件,建立起了在 DC 情况下运算放大器 (op amp) 的传输函数。在一般情况下,这些元件均为阻抗,而阻抗中...
阅读更多 -
运放比例放大电路及高输入阻抗电路图
电气技术
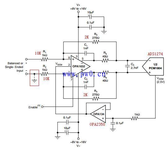
电路中需要将15V+的待测电压,输入到+5V的差分运放ADS1274中。ADC的参考电压是+2.5V,测量范围是-2.5V~+2.5V。 首先需要一个差分运放来实现单端转差分以及比例缩小。输入侧将负端通过Ri...
阅读更多 -
运放积分电路的作用
电气技术
积分电路(integrating circuit)是指使输出电压与输入电压的时间积分值成比例的电路。在信号处理电路和有源网络中作模拟运算的积分器常用运算放大器构成。积分电路主要用于波形变换...
阅读更多 -
电阻的型号怎么看
一、电阻阻值的色环表示法 先说两句:色环电阻的识别方法不是随便规定的,这个方法是科学的、严谨的,非常值得一学.它实际上是数学方法的演绎和变通;它和10的整数幂、乘方的指数...
阅读更多 -
运放积分电路学习心得
一.实验目的: 1.学习简单积分电路的设计与调试方法。 2.了解积分电路产生误差的原因,掌握减小误差的方法。 二.预习要求 1.根据指标要求,设计积分电路并计算电路的有关参...
阅读更多 -
1w灯珠用多大电阻
1w led灯珠3个一组用多大电阻 led灯是3V,1w的电流是0.333安培。3组串联为9v。用电源9V正好。用12伏,电阻=(12-9)/0.333=9欧姆。功率=0.333*3=1瓦...
阅读更多 -
研发SOC涉及的关键技术
SOC作为系统级集成电路,能在单一硅芯片上实现信号采集、转换、存储、处理和I/O等功能,将数字电路、模拟电路、信号采集和转换电路、存储器、MPU、MCU、DSP等集成在一块芯片上实现...
阅读更多 -
简单电路图讲解
电气技术
简单 电路图 讲解举例:在门上按个开关,门打开就通电,屋里灯亮,关上门灯就灭了,我做的是小型的,用的是5号电池型的,所以省点最好,弄什么 继电器 多费电,主要是在开关上...
阅读更多 -
电路图讲解和实物图
电气技术
先分析电路,不用着急连电源,先找那些用电器和电表是并联的,找哪些是串联的,最后连总电路。但是要注意一点:电流表和电压表的接线柱不要接反了,否则的话要扣分的。 补充:...
阅读更多 -
光耦的4个脚怎样区分
光耦的4个脚怎样区分 带小圆点那个地方的脚为1脚,逆时针数,1 2 3 4 8个脚,16个脚的如此 四脚光耦,有两个脚是输入,另两个是输出,输出入是一个光敏二极管,是单向导通的,输出没在...
阅读更多
点击排行
室内风扇电机和霍尔元件的检测