电路图

 

电路图学习线性放大555电路图信号产生稳压电路图开关电源电路电池电源电路综合电源电路传感器电路图消费电子电路遥控电路图音视频电路控制电路图电机控制电路DIY电路图光电电路图医疗安防电路图

  • 彩电伴音电路(TDA2009 )

    电路图 彩电伴音电路(TDA2009 )

    如图所示的是彩色电视机常用伴音电路(TDA2009) 1脚:1.2V——左声道输入 2脚:0.8V——左声道反馈 3脚:12V——静噪 4脚:0.8V——右声道反馈 5脚:1.2V——右声道输入 6脚:0V——地 7脚...

    阅读更多
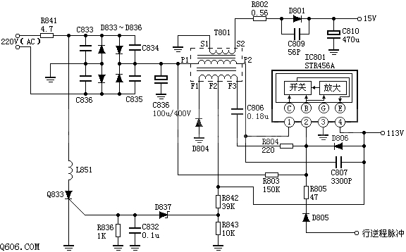
  • 松下M12H开关电源电路图

    电路图 松下M12H开关电源电路图

    如图是松下M12H开关电源电路,采用松下M12H机芯的彩电有:松下TC-230H、TC-2030DHN、TC-830D、TC-840D等。 振荡过程 C836上的约300V直流电压,一路经T801的P1、P2绕组加到IC801的(1)脚内部开关管...

    阅读更多
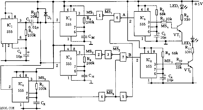
  • 555电容器筛选电路图

    电路图 555电容器筛选电路图

    电容器筛选原理是通过将与待测电容容量成正比的脉冲宽度与合格的标称电容的脉宽进行比较,进行检测筛选的。 电路如图所示,IC1与R1、C2组成无稳态多谐振荡器,产生周期约为1.4秒...

    阅读更多
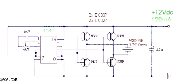
  • 简易超声波驱蚊、虫、蟑螂电路图

    电路图 简易超声波驱蚊、虫、蟑螂电路图

    如图所示电路由CMOS 4047单稳态触发器构成张弛振荡电路,通过调整4K7,使它的中心频率约在22KHz左右,再由4个晶体管组成的桥式功率输出,去推动3.25 inch Piezo发出超声波信号。...

    阅读更多
  • F5603的CMOS微处理器电路图

    电路图 F5603的CMOS微处理器电路图

    气敏传感器TGS 800和微处理器F 5603及F 6604就是专门用于空气新鲜度监控的,应用它可以监控空调器、空气清洁机等器械。气敏传感器检测空气中的污染成分(香烟烟雾、微尘),并对诸如...

    阅读更多
  • 555多种信号发生器电路图

    电路图 555多种信号发生器电路图

    该电路是某监控装置模型机有关计时和音响电路部分。包括15~20秒周期脉冲波、秒信号和800Hz音响电路。 IC1和R18、R19、C12组成无稳态多谐振荡器,振荡周期T=0.693(R18+2R19)C12,根据需要...

    阅读更多
  • 家用打鼾、梦语治疗仪电路图

    电路图 家用打鼾、梦语治疗仪电路图

    如图所示是家用打鼾、梦语治疗仪电路。这个电路可有效制止睡觉时打鼾或说梦话,使用一段时间,形成条件反射,可逐步改掉这些毛病。只要打呼噜的人一发出鼾声或梦语者一说梦话...

    阅读更多
  • 监测酒精气体浓度的传感器电路图

    电路图 监测酒精气体浓度的传感器电路图

    陶瓷气敏传感器可用于分析酒精蒸汽的含量。传感器与相应的电路配合能够检测血液中的酒精含量。其工作原理非常简单,如果血液中含有一定比例的酒精成分,那么它必定会发散到空...

    阅读更多
  • 比例—微分调节器刚d热炉电路图

    电路图 比例—微分调节器刚d热炉电路图

    该电路同加热速度无关,可将水温限制在给定值上。接成微分器的运算放大器,输出与加热速度有关的电压,通过晶体管将此电压送至开关放大器同相输入端,在其反相输入端接热敏电...

    阅读更多
  • 电子煤气点火器电路图

    电路图 电子煤气点火器电路图

    现在的煤气灶、热水器等大都采用电子点火,它具有操作方便、使用安全、工作可靠等优点,电子煤气点火器的种类较多,但电路基本结构和原理大同小异。这是一种结构简单,制作方...

    阅读更多