气敏传感器最常用的场合是那些需要测定易燃气体浓度,并给出相应信号的情况。电路如图。 图中示出了比较简单的连接气敏传感器TGS 109与气体泄漏检测系统的电路。传感器对诸如L...
阅读更多
该电路采用硅热敏元件作传感器,它接在桥路上,接入约2.5V的恒定电压(由稳压管输出和电阻R2和R3分压取得)。运算放大器V1作脉冲变换器,V2作放大器。输出电压在0~5V之间,亦即在...
阅读更多
据说老鼠对电磁场较为敏感,这是一般的高压电网灭鼠效果差的原因。本文介绍的电子灭鼠器,平时电网上无高压,它不会引起老鼠的警觉,但只要鼠体一触发电网,电网便立即能上高...
阅读更多
无线接收电路如图所示,电路以MICRF007为核心。MICRF007是单片UHF ASK/OOK(导通-关断键控)超外差无线电接收芯片。MICRF007采用SOP(M)-8封装,芯片内电路可分为UHF下变换器、OOK解调器和基准控制...
阅读更多
该电路可将热敏电阻的电阻值变化量变换为频率的变化量。基频信号(约1kHz)由一个低频多谐振荡器(5Hz)接通,两种频率都与温度有关。通过低频末级放大器可将此信号加至扬声器实...
阅读更多
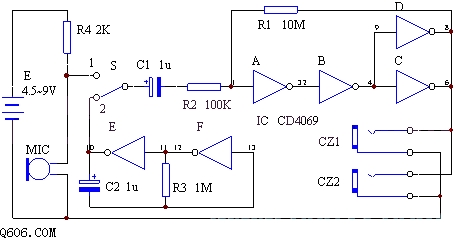
这个三用机电路简单,制作容易,不需调试,有一定的实用价值,很适合业余制作。 工作原理 该机电原理如图。它由一个CMOS六反相器组成。A—D组成奇数级负反馈放大器。R1为反馈电阻...
阅读更多
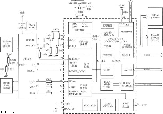
GP4020是一个完整的GPS接收机数字基带处理器,它结合了GP2021的12通道相关器功能和先进的ARM7TDMI(Thumb)微处理器,达到了较高的集成度水平,减少了GPS接收机系统成本,降低了功耗,增加...
阅读更多
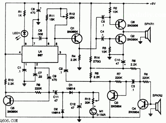
如图是超声波移动物体检测装置的原理电路,图中SPKR1和SPKR2均为压电高音喇叭,用来发送和接收超声波。电路核心为567锁相环集成电路,完成发送和接收的双重功能。第⑤脚为方波输出...
阅读更多
空气负离子发生器是利用高压电晕增加空气中负离子成份,从而改善空气质量,可以促进身体健康,被誉为“空气维生素”。医学临床实践证明,它对呼吸系统、循环系统以及神经方面...
阅读更多
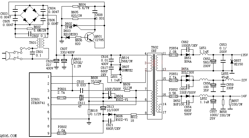
如图所示是SONY F29电源电路图:...
阅读更多
多功能吊扇遥控调速电路