电路图
电路图学习线性放大555电路图信号产生稳压电路图开关电源电路电池电源电路综合电源电路传感器电路图消费电子电路遥控电路图音视频电路控制电路图电机控制电路DIY电路图光电电路图医疗安防电路图
-
液面控制器原理电路图
电路图
该电路用于使液面保持在两个固定点之间。只要变换K1触点的通断情况,即可进行充液或抽液两种工作方式。负载可以是使用交流电的电动机或螺线管操作的阀门。液面检测由两个金属...
阅读更多 -
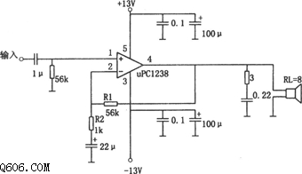
1OW音频功率放大器(μPC1238)电路图
电路图
如图所示为10W音频功率放大电路。该电路采用了集成功放μPCI238作为放大器件,输入信号经耦合电容(其容量为lμF)和电阻(其阻值为56kΩ)加到运放的同相输入端(引脚l),其输出端(引脚4)和...
阅读更多 -
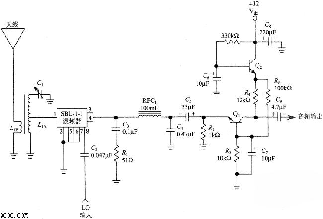
一级音频的直接变频接收机混频器电路图
电路图
如图电路是另一种简化的设计(原始的设计包括QRP发射机和DCR)。前端电路包括一个射频变压器以及一个调谐次级线圈(L1A)。次级线圈由电容C1调至谐振,并且在50Ω处有接触,是为了...
阅读更多 -
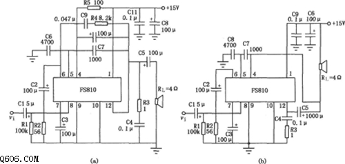
实用的fs810集成功率放大电路图
电路图
如图所示为FS810集成功率放大器的实用电路。FS810是性能优良的集成功率放大器,适用于高档收录机和音响设备。 图(a)扬声器接于输出电容C5和地之间,8脚和地之间接100kΩ电阻构成交流...
阅读更多 -
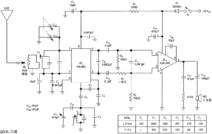
NE-602直接变频接收机电路图
电路图
如图是利用NE-602直接变频接收机电路,NE-602的推挽输出(即管脚4和管脚5共同使用),这比单端输出更先进。平衡的输出提升了性能,尤其是对AMBOB突破的抑制方面。同时对AM突破问题有...
阅读更多 -
电脑麦克风电路图
电路图
连接电脑的声卡一般都有一个麦克风输入、扬声器输出、线路输入和输出。麦克风输入设计的动态阻抗话筒只在200~600欧的范围。拉扎尔已经适应声卡使用一个共同的驻极体麦克风使用...
阅读更多 -
中兴牌ZTE289型手机故障维修图
电路图
如图所示为中兴牌ZTE289型手机故障维修图:...
阅读更多 -
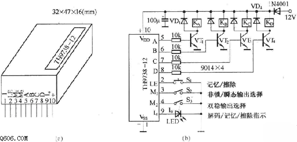
遥控接收解码元件TH9738电路图
电路图
如图示出的是遥控接收解码元件TH9738电路图...
阅读更多 -
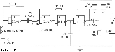
感应式无线耳机电路图
电路图
感应式无线耳机广泛用于电化教学、家庭电视和音响的音频信号无线接收,使用时既可消除耳机接线带来的不便,又可避免对他人休息、学习的干扰。本电路主要由四与非门集成电路...
阅读更多 -
波导S1000型手机故障维修图
电路图
如图为波导S1000型手机故障维修图:...
阅读更多
点击排行
多功能吊扇遥控调速电路
