电路图
电路图学习线性放大555电路图信号产生稳压电路图开关电源电路电池电源电路综合电源电路传感器电路图消费电子电路遥控电路图音视频电路控制电路图电机控制电路DIY电路图光电电路图医疗安防电路图
-
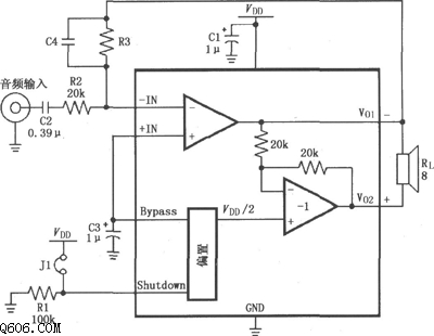
LM4904高增益音频功率放大器电路图
电路图
如图所示为LM4904高增益音频放大电路。J1为跳线,当J1断开时3脚接地,放大器全功率工作;当J1接通时3脚接VDD,放大器微功率关断。...
阅读更多 -
LM4912左、右双声道的放大电路图
电路图
如图所示为LM4912用于双声道的放大电路。左、右声道音频信号分别输入LM4912的1、5脚,经过内部放大器放大后分别由9、7脚输出,经过耦合电容Co加到各自声道的扬声器上。放大器的最大...
阅读更多 -
tda1521功放电路图
电路图
tda1521功放电路如下图所示:...
阅读更多 -
由集成运放构成的音频放大器(LM307、μA741)电路图
电路图
如图所示为音频放大电路。是使用集成运放构成的音频放大器,工作稳定,易于加负反馈,所以很容易获得均衡特性。另外,在各频道之间串音干扰小,它也很容易进行多频道的输入混...
阅读更多 -
tda1521制作的漫步者2.1低音炮电路图
电路图
高保真功放IC TDA 1521采用九脚单列直插式塑料封装,是飞利浦2×15W单片功放集成电路,外围元件极少,使用方便,具有短路保护和静噪功能,电源内阻要小于4欧,以确保负载短路保护功...
阅读更多 -
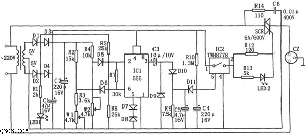
555构成的全自动加电保护器电路图
电路图
图中所示为全自动加电保护电路。该保护器由降压整流电路、过压和欠压检测电路、延时开关控制电路等组成。其中降压整流电路为整个电路提供直流电压。...
阅读更多 -
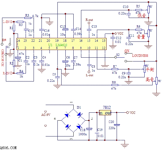
使用lm4610制作的3d音调电路图
电路图
LM4610是一款新型的高档HIFI级的音调集成电路,是LM1036的理想替代产品,它也是利用直流电压来调节两个声道音量,高音,低音,平衡。该IC还在LM1036的基础上增加3D声场展宽调节,它还...
阅读更多 -
汽车电子密码锁电路图
电路图
汽车电子密码锁的电路原理如图。ICl为专用密码锁集成电路5G058,它的1~6脚分别外接按键开关到电源正极,这是6个有效输入键,开锁必须遵照Sl~S6这一顺序;8脚所接按键开关S7是假键...
阅读更多 -
tda2003典型功放电路图
电路图
TDA2030采用V型5 脚单列直插式塑料封装结构。如图所示,按引脚的形状引可分为H型和V型。该集成电路广泛应用于汽车立体声收录音机、中功率音响设备,具有体积小、输出功率大、失真...
阅读更多 -
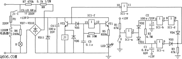
蒸汽熨斗自动保护电路图
电路图
蒸汽熨斗自动保护电路如图,市电经C5、R7、R8降压、VD7~VDl0整流和VD11稳压后为,电路提供工作电压。当电熨斗水平放置时,水银开关S向下倾斜15度左右,处于断开状态。这时,IC1-a输出...
阅读更多
点击排行
多功能吊扇遥控调速电路
