电路图
电路图学习线性放大555电路图信号产生稳压电路图开关电源电路电池电源电路综合电源电路传感器电路图消费电子电路遥控电路图音视频电路控制电路图电机控制电路DIY电路图光电电路图医疗安防电路图
-
555构成的关灯提醒器电路图
电路图
如图为关灯提醒电路。该电路由单稳延时电路、驱动电路、蜂鸣器、发光二极管等组成。其中由555和R1、C3组成的单稳延时电路的输出信号控制后面电路的工作。 开灯后电路中来自方向...
阅读更多 -
预热式沐浴水箱水位自控器电路图
电路图
安全提示:断电后再进行洗浴 此电路结构简单,取材容易,性能可靠,操作方便。 工作原理:假设水箱内没有水,需要进水预热,只要将K1合上,则绿色指示灯亮,电磁阀经J1-2常闭触...
阅读更多 -
555构成的花盆缺水告知器电路图
电路图
图中所示为花盆缺水告知电路。该电路由两湿度探极A、B,多谐振荡器,发光二极管LED等组成。其中振荡器由555和R5、R6、C等组成,其振荡频率为f=1.44/(R5+2R6)C,图示参数对应的约为1H...
阅读更多 -
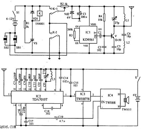
无线摩托车防盗报警器电路图
电路图
发射机:继电器K和可控硅VS用来控制发射机电路的电源。IC1组成警声信号电路。晶体管V及其外围元件组成射频振荡电路,发射报警信号。在等待状态时,开关S1接通,而SB1断开(即车头...
阅读更多 -
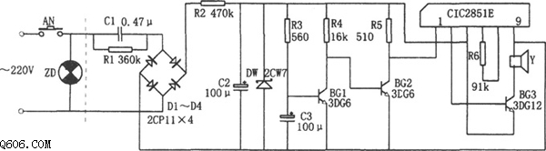
cic2851e音乐型电冰箱关门提醒电路图
电路图
图为音乐型电冰箱关门提醒电路。该电路由降压整流稳压电路、延时电路、音乐集成电路CIC2851E、扬声器等组成。其中降压整流稳压电路为整个电路提供3V左右的直流电压。 当打开电冰...
阅读更多 -
单只开关巧控多组灯电路图
电路图
用一只单开关控制多组灯,不仅可以省掉很多开关,而且也给自己动手制作者增添很多乐趣。 如图所示的电路。当电源开关K第一次接通时,1#灯立即点亮,由于电容器C3上电压不...
阅读更多 -
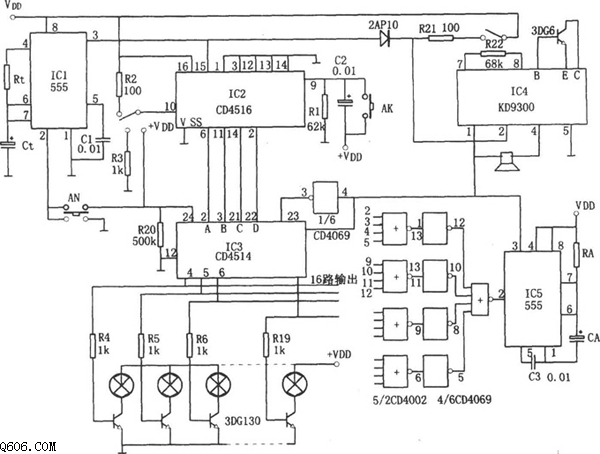
公共汽车站指示器电路图
电路图
如图为公共汽车站途指示器电路。该电路由555单稳延时电路、计数器IC2、译码显示器IC3、延时音响电路等组成。 单稳延时电路由555和Rt、Ct等组成,其延迟时间为td1=1.1RtCt。计数器IC2为可...
阅读更多 -
电热毯自动保护恒温器电路图
电路图
很多电热毯的温度控制都采用手动开关,它是由一个快热档和一个慢热档进行控温的,这样电热毯内部温度较难控制在某一恒定的温度下工作,给使用者带来不少的麻烦。现在给大家介...
阅读更多 -
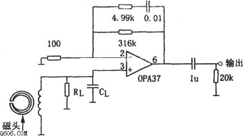
使用opa37组成的磁头前置放大器电路图
电路图
电路是90年代常见的录音机磁头放大电路,选用超低噪声精密运放OPA37组成的磁头前置运放。电路能提供标准的NAB均衡.在1kHz时其电压放大倍数为50dB。音频输入信号由磁头装置拾取并送...
阅读更多 -
金属接近开关电路图
电路图
介绍一种在机械行业得到广泛应用的金属接近开关电路,该电路由两部分组成,即高频振荡器及开关电路,工作原理如下。 金属不靠近探头时,高频振荡器工作,振荡信号经DV1、DV2倍压...
阅读更多
点击排行
多功能吊扇遥控调速电路
