电路图
电路图学习线性放大555电路图信号产生稳压电路图开关电源电路电池电源电路综合电源电路传感器电路图消费电子电路遥控电路图音视频电路控制电路图电机控制电路DIY电路图光电电路图医疗安防电路图
-
mcu控制的开关电路图
电路图
如图所示是由MCU控制的TOPSwitchFZ单片开关电源电路图。 利用微控制器可对由TOPSwitchFX构成的喷墨打印机、激光打印机等计算机外部设备中的开关电源进行控制,电路如图所示。开关...
阅读更多 -
温度传感器电流变送电路图
电路图
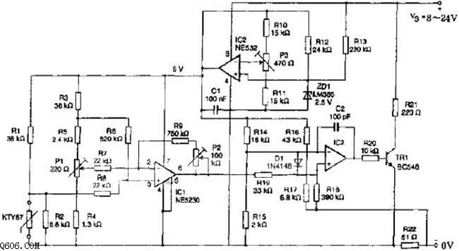
如图所示是温度传感器电流变送电路,电路中的电阻为金属膜电阻,其精度优于1%,温度系数TC小于正负50X10-6/k;测量范围:0~100摄氏度,电流I=4+T/6.25,电流单位mA,温度T单位摄氏度。...
阅读更多 -
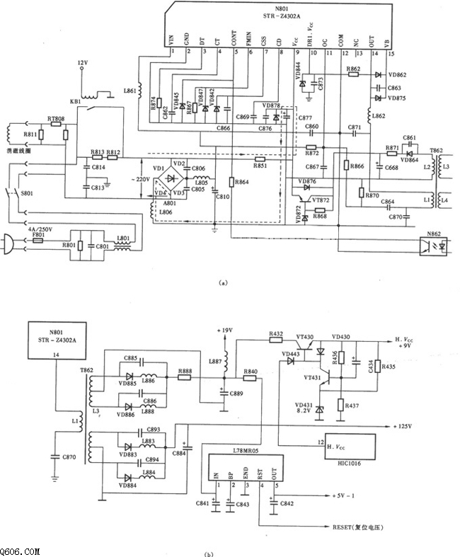
海信tg-1b机芯开关电源(str-z4302a)电路图
电路图
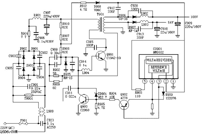
海信TG-1B机芯彩电开关电源(STR-Z4302A)电路如图所示, (a)是电源振荡部分;(b)是各路输出电压形成部分路。...
阅读更多 -
CD4541镉镍电池自动充电电路图
电路图
如图所示是CD4001/CD4541构成的镉镍电池自动充电器电路。 本电路是专为5号、7号镉镍电池充电而设计的,具有自动充电、恒流充电的特点。电路如图所示。接通电源后电路即开始工作,内...
阅读更多 -
TDA1013A功放电路图
电路图
该电路供电电压为18V,静态电流35mA,在负载电阻Rl=8欧和畸变系数k=10%情况下输出功率可达4.5W。音量电压可在3.5~8V之间调节。...
阅读更多 -
金星两片机电源电路图
电路图
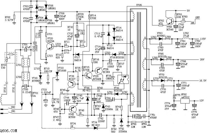
如图所示的是金星两片机电源电路图,该电源也称X53P电源或X56P电源,在国产的各种型号、各种尺寸的彩电中有着广泛的应用,区别在于各型号的彩电上所标的电路位号有所不同,但电...
阅读更多 -
555汽车告警器电路图
电路图
如图所示的是555汽车多用告警器电路,主要由一块555和一块四2输入与非门电路组成。在油压过低和刹车气压过低时,会发出长鸣警声;在汽车转向时,发出间断音响,提醒司机关掉转向...
阅读更多 -
变压器耦合放大电路图
电路图
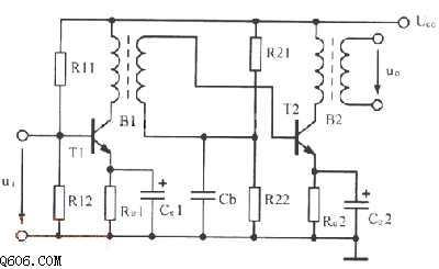
变压器耦合放大电路图...
阅读更多 -
日立np8c开关电源电路图
电路图
如图所示是日立np8c开关电源电路,采用日立NP8C电源的机型有:日立CTP236、CEP320D、CRP350D、450D、福日HFC-236、450、金星C37-401、C46-1、C563等,该电源在我国早期的彩电中应用及广。 振荡过...
阅读更多 -
555汽车装置电路图
电路图
如图所示的是555汽车找寻装置电路图,包括发射机和接收机两部分。发射机以555为核心组成中波频率的振荡器,振荡频率应选择比广播调幅的载频535kHz稍低些,频率值由R1、RP1、C1决定,...
阅读更多
点击排行
多功能吊扇遥控调速电路
