电路图
电路图学习线性放大555电路图信号产生稳压电路图开关电源电路电池电源电路综合电源电路传感器电路图消费电子电路遥控电路图音视频电路控制电路图电机控制电路DIY电路图光电电路图医疗安防电路图
-
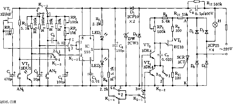
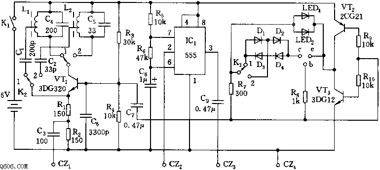
555多用测控仪电路图
电路图
根据外电路的不同接法,555可形成开机延时、触发延时、多谐振荡模式等多种工作状态,它与一些阻容元件、开关管等构成多用测试仪。通过对K1、K2开关的置位控制,可使电路具有曝光...
阅读更多 -
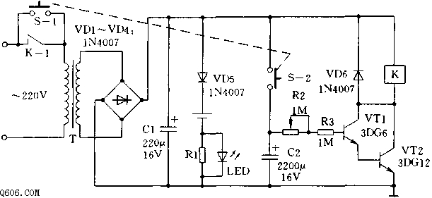
自动断电的充电器电路图
电路图
这款可自制的充电器每次充1节BP机专用充电电池,能自动断电,使用方便,安全节能。 工作原理 整个电路由整流滤波、恒流充电、定时控制电路组成。由于定时器精度要求不高,因而...
阅读更多 -
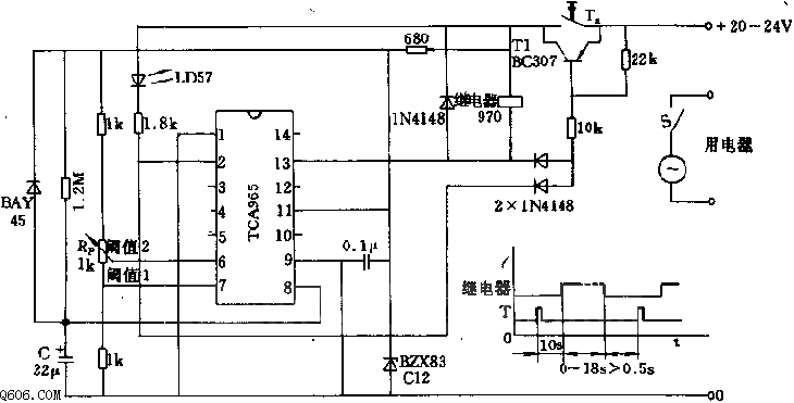
具有106固定预置时间的定时器电路图
电路图
利用窗口鉴别器TCA965可构成定时器。决定时间的电容C在按下按钮“Ta”后充电,晶体管T1从TCA965的脚2处得到基极电流,电源供给电流。光整定的流程提前10s计时。在此期间内指示灯LD5...
阅读更多 -
555多用途检修器电路图
电路图
该检修器有以下功能:可在线判断二极管、三极管的好坏;测试TTL的逻辑电平或高阻状态;可输出37MHz、74MHz、148MHz的电视横条信号;可输出465kHz、930kHz、1395kHz的调幅信号。 如图所示,...
阅读更多 -
3-1/2位数字频率计数器电路图
电路图
如图采用3-1/2位SMB-35型数字面板表。该面板表用于对直流电流或电压的测量、显示。为进行频率的测量,应将输入频率信号变换成直流电压信号。为此,在电路的输入端采用BIMOS型运算放...
阅读更多 -
汽车或房间用定时器报警电路图
电路图
电路中S1是门控光电开关或行李间光控开关。在其闭合时A点为正工作电压。如果S2闭合,则不管S1闭合与否,输出端电压U3均为高电平,晶体管来导通,继电器不吸合,发光二极管LED不亮...
阅读更多 -
100v/10ma稳压电路图
电路图
电路有空载保护和短时短路保护功能。如果要允许长时间短路,则必须加大电阻R1和R2的允许耗散功率,比如R1=1.2k欧,20W;R2=220欧,4W. 主要技术数据:输出电压:U2=100V;输出电流:I2...
阅读更多 -
555表头频率计电路图
电路图
如图是555和R1、C1等组成单稳延时电路,输入方波信号或经施密特触发器整形后的方波信号,触发555.要求电路的时间常数R1C1Tin,Tin为输入脉冲信号的周期。否则,输入信号不能每次触发...
阅读更多 -
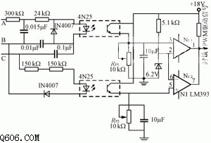
三相三线制电源缺相保护电路图
电路图
A、B、C缺任何一相,光耦器输出电平低于比较器的反相输入端的基准电压,比较器输出低电平,封锁PWM驱动信号,关闭电源。比较器输入极性稍加变动,亦可用高电平封锁PWM信号。这种...
阅读更多 -
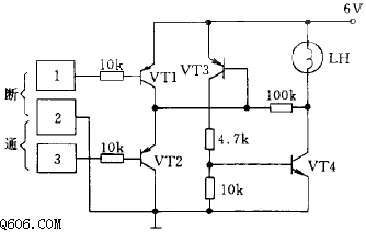
触摸通断电子开关电路图
电路图
电路中触摸印刷电路板上的2、3铜覆盖层,则晶体管VT2、VT3和VT4导通,指示灯LH发亮。如果触摸1、2两接触面,则晶体管VT1导通,指示灯不亮。...
阅读更多
点击排行
多功能吊扇遥控调速电路
