电路图
电路图学习线性放大555电路图信号产生稳压电路图开关电源电路电池电源电路综合电源电路传感器电路图消费电子电路遥控电路图音视频电路控制电路图电机控制电路DIY电路图光电电路图医疗安防电路图
-
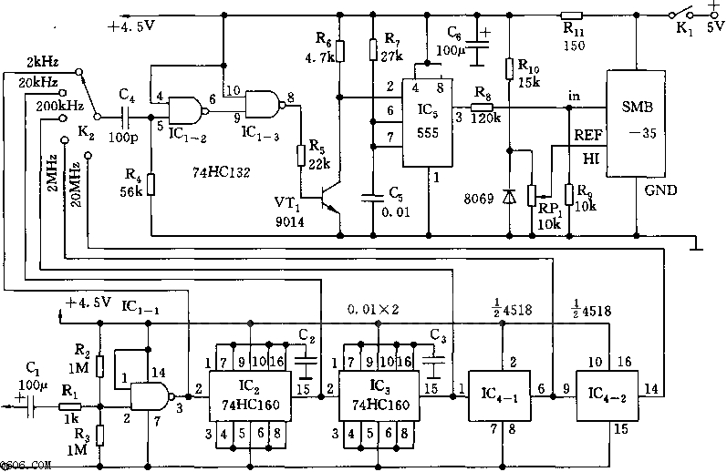
555 20mhz的3-1/2位数字频率计电路图
电路图
频率计由频率-电压转换电路、触发脉冲产生器、分频器和3 1/2位数字面板表组成。 IC1是高速TTL施密特触发器74HC132,输入信号经整形后送入四级10分频电路或触发器电路(由量程开关K2控...
阅读更多 -
快速模拟开关电路图
电路图
在要求快速、准确和可靠地换接高电平时,可以采用图示的电路(例如用于数字-同步变换器)。反馈网络可稳定输出信号,抵消因电路参数变化引起的输出变化的影响。在正负10V之间变...
阅读更多 -
光电继电器电路图
电路图
该电路适于用作光栅开关,并且具有很高的接收灵敏度,电路的开关阈值为10lx。为了调节无照电流,电路中接入电位器R1.当光敏晶体管上有足够光照度(最低为10lx)时,末级晶体管导...
阅读更多 -
555单稳电路用作电容表或电阻表电路图
电路图
如图用555和定时电阻R1~R3及待测电容Cx可组成指针式电容表,单稳态电路测电容的原理,是利用Cx的容量越大,则单稳态的暂稳脉宽越大,即Cx上的电压充到阈值电平(2/3Vdd)所需的时间...
阅读更多 -
巧用kd-28做声控开关电路图
电路图
如图是一个实用的声控开关,A1接成常规放大器对话筒B拾取的音频控制信号进行放大。放大后信号经C5、VD1、VD2倍压整流对电容C6充电,当声控信号足够大时,此充电电压高与A2的7脚电平...
阅读更多 -
双向晶闸管的照明灯自动开关电路图
电路图
开关控制200W灯,供电电压为220V,约在光照100lx左右灯会自动开或关。在外界环境光较暗时光敏电阻呈高阻值,在阈值开关输入端的电压高于脚2处电压约0.7倍,其输出端也呈高阻值,于...
阅读更多 -
555电容测试仪电路图
电路图
该测试仪由一支双时基电路556和一些阻容元件等组成。 由图示电路556的右半部(1/2 556)和R2、R3、C2、C3等组成无稳态多谐振荡器,振荡频率f=1.44/(R2+2R3)C2.图示参数对应的频率约60Hz左...
阅读更多 -
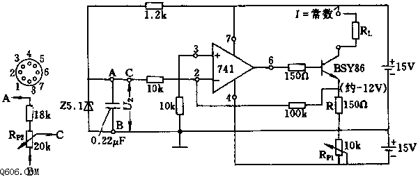
运算放大器和达林顿晶体管的恒流源电路图
电路图
电路由于采用达林顿晶体管BSY86后输出电流较大。输出电流最大值由电阻R=150欧限制,输出电流的大小由电位器RP1调节,并且与负载电阻Rl无关而保持常数。图中电位器RP1采用10k欧,电流...
阅读更多 -
选频光电继电器电路图
电路图
此电路可借助于调制光信号控制继电器。调制频率约2.7kHz。接收电路的选择性决定于两个并联的T型网络(图b)。其中RC元件参数决定了以2.7kHz为中心的很窄的截止频带。对于频带以外的...
阅读更多 -
阈值开关的光栅电路图
电路图
该电路适于有宽供电电压范围(4.5~27V)的场合。由晶体管T1、二极管D1和D2以及电阻R1和R2构成恒流源,通过两个二极管在晶体管基极上形成与供电电压无关而近似恒定的电压,晶体管的...
阅读更多
点击排行
多功能吊扇遥控调速电路
